定名引望!长安华为合作项目公布:8月31日前落地

安然网5月6日消息,据媒体报道,长安汽车近日发布公告,宣布与华为的投资合作项目正在稳步向前推进。

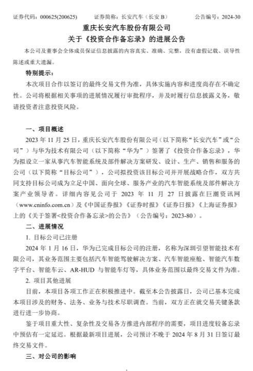
根据最新进展,公司预计不晚于2024年8月31日将签订最终交易文件。

定名引望!长安华为合作项目公布:8月31日前落地

去年11月,长安汽车与华为签署了《投资合作备忘录》,计划共同设立一家专注于汽车智能系统及部件解决方案研发、设计、生产、销售和服务的新公司。

定名引望!长安华为合作项目公布:8月31日前落地

今年1月16日,华为已完成新公司的注册,名为深圳引望智能技术有限公司,其业务范围涵盖了汽车智能驾驶解决方案、智能座舱、智能汽车数字平台、智能车云、AR-HUD与智能车灯等多个领域。

长安汽车及其关联方计划投资该新公司,并计划持有的股权比例不超过40%。

双方承诺将与新公司进行长期合作与战略协同,确保业务范围内的部件和解决方案主要由新公司面向整车客户提供。

定名引望!长安华为合作项目公布:8月31日前落地

华为方面表示,他们希望打造一个由汽车产业共同参与的电动化智能化开放平台。

此次与长安的合作不仅是华为在智能汽车领域平台战略的重要演进,同时也预示着华为将继续在这一开放平台上与更多车企合作,共同探索开放共赢的新模式。

【本文结束】如需转载请务必注明出处:安然网

责任编辑:王略

– THE END –

0
分享海报

评论0

请先
欢迎您光临安然网,如有侵权,请提供相关版权证明发给本站,审核属实后将会立即删除。MAIL:zgs5516@163.com
显示验证码
没有账号?注册  忘记密码?

社交账号快速登录

'); })();