国产开源MoE指标王炸:GPT-4级别能力 价格仅百分之一

最新国产开源MoE大模型,刚刚亮相就火了。

DeepSeek-V2性能达GPT-4级别,但开源、可免费商用、API价格仅为GPT-4-Turbo的百分之一。

因此一经发布,立马引发不小讨论。

国产开源MoE指标王炸:GPT-4级别能力 价格仅百分之一

从公布的性能指标来看,DeepSeek-V2的中文综合能力超越一众开源模型,并和GPT-4-Turbo、文心4.0等闭源模型同处第一梯队。

英文综合能力也和LLaMA3-70B同处第一梯队,并且超过了同是MoE的Mixtral 8x22B。

在知识、数学、推理、编程等方面也表现出不错性能。并支持128K上下文。

国产开源MoE指标王炸:GPT-4级别能力 价格仅百分之一

这些能力,普通用户都能直接免费使用。现在内测已开启,注册后立马就能体验。

国产开源MoE指标王炸:GPT-4级别能力 价格仅百分之一

API更是是骨折价:每百万tokens输入1元、输出2元(32K上下文)。价格仅为GPT-4-Turbo的近百分之一。

同时在模型架构也进行创新,采用了自研的MLA(Multi-head Latent Attention)和Sparse结构,可大幅减少模型计算量、推理显存。

网友感叹:DeepSeek总是给人带来惊喜!

国产开源MoE指标王炸:GPT-4级别能力 价格仅百分之一

具体效果如何,我们已抢先体验!

实测一下

目前V2内测版可以体验通用对话和代码助手。

国产开源MoE指标王炸:GPT-4级别能力 价格仅百分之一

在通用对话中可以测试大模型的逻辑、知识、生成、数学等能力。

比如可以要求它模仿《甄嬛传》的文风写口红种草文案。

国产开源MoE指标王炸:GPT-4级别能力 价格仅百分之一

还可以通俗解释什么是量子纠缠。

国产开源MoE指标王炸:GPT-4级别能力 价格仅百分之一

数学方面,能回答高数微积分问题,比如:

使用微积分证明自然对数的底e 的无穷级数表示。

国产开源MoE指标王炸:GPT-4级别能力 价格仅百分之一

也能规避掉一些语言逻辑陷阱。

国产开源MoE指标王炸:GPT-4级别能力 价格仅百分之一

测试显示,DeepSeek-V2的知识内容更新到2023年。

国产开源MoE指标王炸:GPT-4级别能力 价格仅百分之一

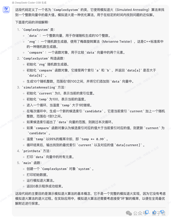
代码方面,内测页面显示是使用DeepSeek-Coder-33B回答问题。

在生成较简单代码上,实测几次都没有出错。

国产开源MoE指标王炸:GPT-4级别能力 价格仅百分之一

也能针对给出的代码做出解释和分析。

国产开源MoE指标王炸:GPT-4级别能力 价格仅百分之一

国产开源MoE指标王炸:GPT-4级别能力 价格仅百分之一

不过测试中也有回答错误的情况。

如下逻辑题目,DeepSeek-V2在计算过程中,错误将一支蜡烛从两端同时点燃、燃烧完的时间,计算成了从一端点燃烧完的四分之一。

国产开源MoE指标王炸:GPT-4级别能力 价格仅百分之一

带来哪些升级?

据官方介绍,DeepSeek-V2以236B总参数、21B激活,大致达到70B~110B Dense的模型能力。

国产开源MoE指标王炸:GPT-4级别能力 价格仅百分之一

和此前的DeepSeek 67B相比,它的性能更强,同时训练成本更低,可节省42.5%训练成本,减少93.3%的KV缓存,最大吞吐量提高到5.76倍。

官方表示这意味着DeepSeek-V2消耗的显存(KV Cache)只有同级别Dense模型的1/5~1/100,每token成本大幅降低。

专门针对H800规格做了大量通讯优化,实际部署在8卡H800机器上,输入吞吐量超过每秒10万tokens,输出超过每秒5万tokens。

国产开源MoE指标王炸:GPT-4级别能力 价格仅百分之一

在一些基础Benchmark上,DeepSeek-V2基础模型表现如下:

国产开源MoE指标王炸:GPT-4级别能力 价格仅百分之一

DeepSeek-V2 采用了创新的架构。

提出MLA(Multi-head Latent Attention)架构,大幅减少计算量和推理显存。

同时自研了Sparse结构,使其计算量进一步降低。

国产开源MoE指标王炸:GPT-4级别能力 价格仅百分之一

有人就表示,这些升级对于数据中心大型计算可能非常有帮助。

国产开源MoE指标王炸:GPT-4级别能力 价格仅百分之一

而且在API定价上,DeepSeek-V2几乎低于市面上所有明星大模型。

国产开源MoE指标王炸:GPT-4级别能力 价格仅百分之一

团队表示,DeepSeek-V2模型和论文也将完全开源。模型权重、技术报告都给出。

现在登录DeepSeek API开放平台,注册即赠送1000万输入/500万输出Tokens。普通试玩则完全免费。

感兴趣的童鞋,可以来薅羊毛了~

体验地址:https://chat.deepseek.comAPI平台:platform.deepseek.com

GitHub:https://github.com/deepseek-ai/DeepSeek-V2?tab=readme-ov-file

责任编辑:随心

– THE END –

0
分享海报

评论0

请先
欢迎您光临安然网,如有侵权,请提供相关版权证明发给本站,审核属实后将会立即删除。MAIL:zgs5516@163.com
显示验证码
没有账号?注册  忘记密码?

社交账号快速登录

'); })();