冷冻18个月复活!中国“冰封人脑”重大突破:网友惊呼《三体》成真

安然网5月19日消息,复旦大学邵志成博士领衔的团队,成功复活了冷冻长达18个月的人脑组织,创造了低温冷冻领域的新纪录。

这一成就已经登上了国际权威的Cell子刊。

要知道,人脑是极其脆弱的,以往根本无法经过冷冻、解冻之后复活,而邵志成博士团队发明了全新的冷冻保存方法(MEDY)。

冷冻18个月复活!中国“冰封人脑”重大突破:网友惊呼《三体》成真

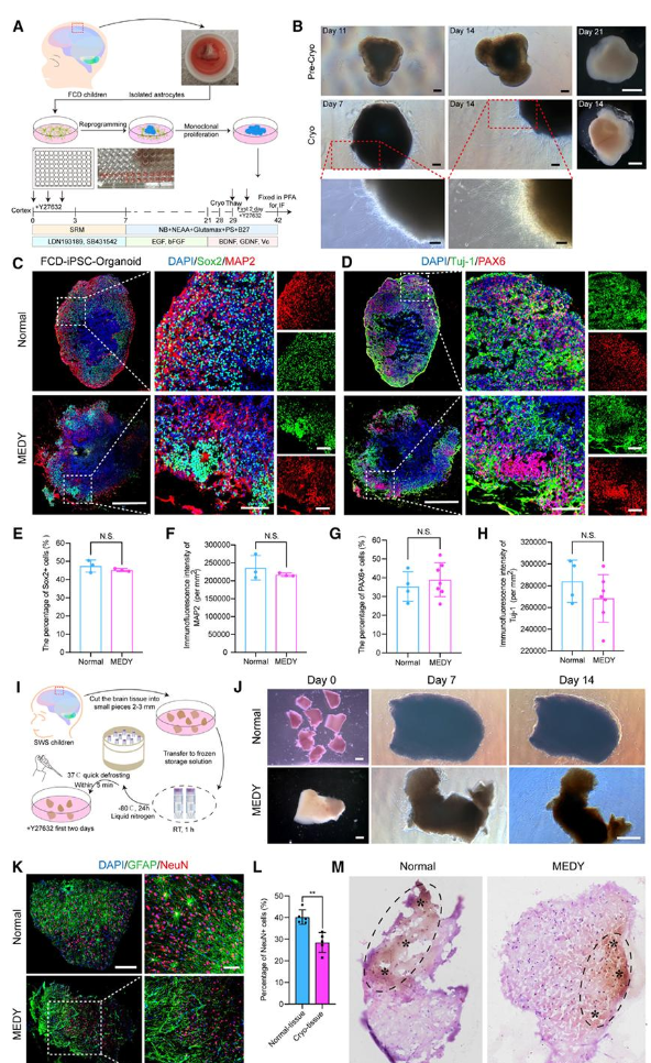
研究人员利用人类胚胎干细胞,花费三周内培育出大脑类器官,而这些自组织脑细胞的小簇可以发育成各种类型的脑细胞。

随后,研究人员将这些类器官浸入不同的化合物中,冷冻至少48小时再解冻,监测其生长和细胞死亡情况。

最终,他们发现由甲基纤维素、乙二醇、DMSO和Y27632组成的化学混合物效果最为理想,可以让组织解冻后死亡的细胞最少、生长得更多,将其命名为“MEDY”。

在MEDY中解冻的大脑类器官,在外观、生长、功能上都与从未冷冻过的同龄类器官非常相似,即便冷冻18个月依然如此,而且可以继续生长,最长超过了150天。

实践中,从一名9个月大、患有癫痫的女孩身上取出3立方毫米的脑组织,使用MEDY冷冻并解冻,之后至少两周内,仍然保持着活跃状态。

研究人员认为,MEDY干扰了一个通常会导致脑细胞死亡的路径。

MEDY可用于保存各种脑类器官和人类脑组织,不会破坏神经细胞的结构或功能,能让脑细胞在冷冻、解冻后依然存活。

冷冻18个月复活!中国“冰封人脑”重大突破:网友惊呼《三体》成真
免疫荧光染色成像技术显示了解冻的大脑类器官

英国伯明翰大学的Jo?o Pedro Magalh?es教授表连称自己被这一成就所震撼,并预言在几十年后,绝症患者可以冷冻起来等待医学突破,宇航员可以冷冻起来前往其他星球。

众多网友听闻后更是纷纷惊呼:《三体》成真了!

在刘慈欣的《三体:死神永生》小说中,主角之一云天明的大脑被取出冷冻,发射到宇宙深空,最终被三体人捕获并复活。

冷冻18个月复活!中国“冰封人脑”重大突破:网友惊呼《三体》成真

【本文结束】如需转载请务必注明出处:安然网

责任编辑:上方文Q

– THE END –

0
分享海报

评论0

请先
欢迎您光临安然网,如有侵权,请提供相关版权证明发给本站,审核属实后将会立即删除。MAIL:zgs5516@163.com
显示验证码
没有账号?注册  忘记密码?

社交账号快速登录

'); })();