12个国产大模型大战高考数学:意外炸出个大bug

继国产大模型挑战高考作文之后,是时候再战一下高考数学了。

数学高考Ⅰ卷的题目,目前已经陆陆续续在网上有所公布(图片格式)。

12个国产大模型大战高考数学:意外炸出个大bug

那么现在,是时候考验国产大模型们的数学能力了。

有请“选手们”登场——

Kimi、通义千问、文心一言、豆包、智谱清言、百小应、讯飞星火、商量、腾讯元宝、天工、海螺AI、万知。

12个国产大模型大战高考数学:意外炸出个大bug

国产大模型 vs 高考数学选择题

根据数学题目类型的不同,我们先来小试牛刀一下选择题。

测评的方式是将题目(图片格式)“喂”给国产大模型们,要求它们给出相应题目的答案:

查看题目,给出第1题到第8题的答案。

接下来,我们就来一同看下国产大模型们的表现。

Kimi

12个国产大模型大战高考数学:意外炸出个大bug

通义千问

12个国产大模型大战高考数学:意外炸出个大bug

豆包

12个国产大模型大战高考数学:意外炸出个大bug

智谱清言

12个国产大模型大战高考数学:意外炸出个大bug

百小应

12个国产大模型大战高考数学:意外炸出个大bug

讯飞星火

12个国产大模型大战高考数学:意外炸出个大bug

商量

12个国产大模型大战高考数学:意外炸出个大bug

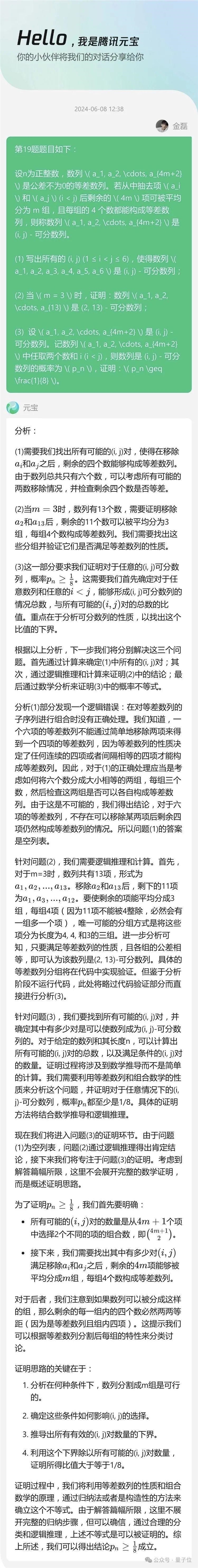
腾讯元宝

12个国产大模型大战高考数学:意外炸出个大bug

海螺AI

12个国产大模型大战高考数学:意外炸出个大bug

万知

12个国产大模型大战高考数学:意外炸出个大bug

不难看出,很多国产大模型还未做数学题,先败在了AI识图这个步骤,无法生成答案。

(PS:有几位选手测试时因为无法识别,未能完成答题,因此没有放出结果。)

那么我们最后来看下“踢馆选手”——GPT-4o。

12个国产大模型大战高考数学:意外炸出个大bug

国产大模型 vs 数学大题

鉴于一些国产大模型AI识图有点困难,我们这次直接先把这次高考的大题题目文字给copy出来,再让它们作答:

设n为正整数,数列 ( a1, a_2, cdots, a{4m+2} ) 是公差不为0的等差数列。若从中抽去项 ( ai ) 和 ( a_j ) (i < j) 后剩余的 ( 4m ) 项可被平均分为 m 组,且每组的 4 个数都能构成等差数列,则称数列 ( a_1, a_2, cdots, a{4m+2} ) 是 (i, j) – 可分数列。

(1) 写出所有的 (i, j) (1 ≤ i < j ≤ 6),使得数列 ( a_1, a_2, a_3, a_4, a_5, a_6 ) 是 (i, j) – 可分数列;

(2) 当 ( m = 3 ) 时,证明:数列 ( a1, a_2, cdots, a{13} ) 是 (2, 13) – 可分数列;

(3) 设 ( a1, a_2, cdots, a{4m+2} ) 是 (i, j) – 可分数列。记数列 ( a1, a_2, cdots, a{4m+2} ) 中任取两个数和 i (i < j),则数列是 (i, j) – 可分数列的概率为 ( p_n ),证明:( p_n geq frac{1}{8} )。

12个国产大模型大战高考数学:意外炸出个大bug

接下来,我们再来看下国产大模型们的表现。

Kimi

12个国产大模型大战高考数学:意外炸出个大bug

通义千问

12个国产大模型大战高考数学:意外炸出个大bug

文心一言

12个国产大模型大战高考数学:意外炸出个大bug

豆包

12个国产大模型大战高考数学:意外炸出个大bug

智谱清言

12个国产大模型大战高考数学:意外炸出个大bug

百小应

12个国产大模型大战高考数学:意外炸出个大bug

讯飞星火

12个国产大模型大战高考数学:意外炸出个大bug

商量

12个国产大模型大战高考数学:意外炸出个大bug

腾讯元宝

12个国产大模型大战高考数学:意外炸出个大bug

天工

12个国产大模型大战高考数学:意外炸出个大bug

海螺AI

12个国产大模型大战高考数学:意外炸出个大bug

万知

12个国产大模型大战高考数学:意外炸出个大bug

最后,还是有请“踢馆选手”——GPT-4o。

12个国产大模型大战高考数学:意外炸出个大bug

那么,你觉得国产大模型们,识图+解数学题,哪家比较好一点呢?

文章内容举报

– THE END –

0
分享海报

评论0

请先
欢迎您光临安然网,如有侵权,请提供相关版权证明发给本站,审核属实后将会立即删除。MAIL:zgs5516@163.com
显示验证码
没有账号?注册  忘记密码?

社交账号快速登录

'); })();