降低锂电池起火分析!官方:电动自行车用锂电池和充电器将实施强制性产品认证

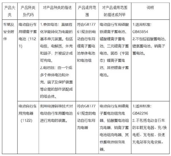
安然网7月3日消息,据国内媒体报道称,市场监管总局近日发布公告,对电动自行车用锂离子蓄电池、电动自行车用充电器实施强制性产品认证(CCC认证)管理,自2024年10月15日起受理认证委托。

2025年11月1日后,电动自行车用锂离子蓄电池、电动自行车用充电器应当经过CCC认证并标注CCC认证标志,方可出厂、销售、进口或者在其他经营活动中使用。

这意味着需要由第三方认证机构确认产品持续符合强制性国家标准规定的电气安全、机械安全、环境安全、耐热阻燃、互认协同充电要求。

降低锂电池起火分析!官方:电动自行车用锂电池和充电器将实施强制性产品认证

针对锂电池组装门槛低、安全风险高的问题,市场监管总局将单体电池(电芯)和电池组均列入CCC认证范围。

公告中还显示,要求每块锂电池必须标明安全使用年限、打刻耐高温(950℃保持半小时)的永久性唯一性编码,禁止将废旧锂电池“梯次利用”到电动自行车,从源头把关制约非法拼装改装锂电池的违法行为。

降低锂电池起火分析!官方:电动自行车用锂电池和充电器将实施强制性产品认证

【本文结束】如需转载请务必注明出处:安然网

责任编辑:雪花

文章内容举报

– THE END –

0
分享海报

评论0

请先
欢迎您光临安然网,如有侵权,请提供相关版权证明发给本站,审核属实后将会立即删除。MAIL:zgs5516@163.com
显示验证码
没有账号?注册  忘记密码?

社交账号快速登录

'); })();