“投放量多的地方接不到客人了!”被萝卜快跑抢了生意 不少武汉的哥“被迫”退出

网约车与巡游出租车的矛盾又一次占据了舆论焦点:日前,一则网传文件截图显示,武汉本地巡游出租车公司称,由于网约车盛行,巡游出租车司机难以养家糊口,从而被迫退出。该文件更将矛头直指萝卜快跑,称其是“试运营”,不应“满大街接单”。

多位武汉当地出租车司机向财联社记者透露,因网约车投放量越来越多,巡游出租车难以接到单,出车10小时的流水甚至只有之前的一半。值得注意的是,在前几天结束的WAIC2024上,萝卜快跑刚刚宣布今年实现武汉“全覆盖”的计划。

“投放量多的地方接不到客人了!”被萝卜快跑抢了生意 不少武汉的哥“被迫”退出

的哥吐槽“流水大降” 矛头指向自动驾驶出租车

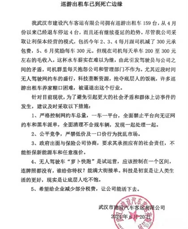
这则名为“巡游出租车已到死亡边缘”的网传文件,落款单位为“武汉市建设汽车客运有限公司(以下简称建设客运)”,落款日期为6月20日。文中提及,从4月份以来,该单位已停运4台巡游出租车,且还有蔓延的趋势;“无人驾驶网约车盛行……许多巡游出租车养家糊口困难,被逼退出这个行业。”此外,其还将矛头指向萝卜快跑,称萝卜快跑是“试运营”,“应该控制在一个区间”,不能“满大街接单”。

“投放量多的地方接不到客人了!”被萝卜快跑抢了生意 不少武汉的哥“被迫”退出
网传文件

财联社记者拨通了一个从天眼查上查询到的建设客运联系电话。对方并未否认是建设客运的工作人员,但当问及上述文件时,该人士则表示,“事件敏感,不便回应。”

武汉大通汽车出租有限公司的司机夏先生向财联社记者透露,“投放量多的地方我们几乎接不到客人了!”他表示,“在经开区、东西湖区这些(Robotaxi)投放数量多的城区,几乎都要放空出来,回到投放少的主城区,订单才会变多。”

此外,多位武汉的网约车司机和出租车司机都向记者反馈,日订单量和流水都有减少。出租车司机李师傅告诉财联社记者,“早上5点半出车,傍晚5点半收车,期间10个小时的流水,从以前的400多元变成了300元,甚至200元。”

受此影响,退车的出租车司机数量开始变多。夏先生说,他所在的公司估计已有10%-15%的司机申请退车,并且这个数字还将只增不减。他还告诉记者,退车要提前3个月申请,整个流程至少需要90天,因此后续完成退车的人数会更多。

网约车与巡游出租车的“矛盾”由来已久,但随着自动驾驶出租车的出现,局面就变得更复杂了。此外还有媒体报道,近日萝卜快跑无人驾驶出租车在武汉接头与行人相撞,引发高度关注。

媒体报道还显示,在长江网武汉市民留言板上,也有市民透露,萝卜快跑Robotaxi车辆会出现在绿灯状态下停滞不前、红灯时冲入路口中央、转弯时卡顿不动等情况,并引发交通拥堵现象,对市民出行造成干扰。

低价策略“扰动”出行市场 大规模商业化难一蹴而就

值得注意的是,WAIC2024期间财联社记者从萝卜快跑展台获悉,其今年将实现武汉全城覆盖,并计划投入1000辆新一代量产无人车在武汉实现7×24小时全无人运营。此外,截至4月19日,萝卜快跑累计服务超过600万次,测试里程超过1亿公里。

而萝卜快跑官方客服则对记者表示,目前,萝卜快跑在武汉基本可以实现24小时全无人运营,但不同乘车点略有差异。对于在武汉的具体投入数量,对方表示“不方便透露”。

长江日报此前报道称,2023年,武汉示范区拥有常态化运行自动驾驶车辆(含自动驾驶出租车和无人巴士)近500辆,全年自动驾驶出行服务订单73.2万单,服务90万人次。此外,截至2023年底,武汉示范区拥有常态化运行自动驾驶车辆491辆,其中九成以上车辆在武汉经开区和东西湖区运行。

从占比来看,武汉市目前常态化运营的Robotaxi并不算多,他们是如何对现有的出行市场造成影响的?李师傅告诉记者,“从乘客的体验感来说,它的公里价相当低,10公里的路程,只需要花七八块钱就可以坐,但车速不是很快。如果着急,可能会耽误点时间。”

为验证前述说法,在今日19时,财联社记者以北京亦庄科创家园东1门为起点,人大附中亦庄新城学校东门为终点,分别尝试在萝卜快跑和滴滴出行两平台打车。11余公里的路程,萝卜快跑的优惠后的价格约为18.12元,而滴滴平台的特惠快车价格则在27.13元左右,滴滴快车收费在35元左右。

在相同时段、相同距离下,萝卜快跑的收费确实便宜不少。

知名战略定位专家、福建华策品牌定位咨询创始人詹军豪接受财联社记者采访时表示,Robotaxi以更经济的价格为乘客提供了新选择,在一定程度上分散了传统网约车和出租车的客源,但这种竞争也会促使传统行业自我革新。

“未来Robotaxi与传统网约车、出租车之间的界限可能会越来越模糊。它们可能会形成互补关系,乘客可根据自己的需求、预算,灵活选择适合自己的出行方式。 ”詹军豪认为。

财联社记者注意到,萝卜快跑、文远知行、小马智行等多家Robotaxi厂商,均曾通过发放优惠券等形式,引导用户消费。文远知行相关人士此前也告诉财联社记者,“相比于传统打车出行,短途价格差异不大,要让乘客尽量少地感受到消费差异,同时要考虑商业竞争力,长途方面竞争力较强。”

但拥有价格优势,就意味着Robotaxi解决了商业化过程中的问题吗?詹军豪认为,“虽然Robotaxi具有收费优势,能为其商业化提供有力支持,但并不足以确保其商业路径一帆风顺。在价格之外,Robotaxi还需要面对技术成熟度、法规环境、市场认知、用户需求变化等多重因素的考验。”

责任编辑:拾柒

文章内容举报

– THE END –

0
分享海报

评论0

请先
欢迎您光临安然网,如有侵权,请提供相关版权证明发给本站,审核属实后将会立即删除。MAIL:zgs5516@163.com
显示验证码
没有账号?注册  忘记密码?

社交账号快速登录

'); })();