拼命美白却还是白不了 99%的人从一开始就做错了

一到夏季,大家对肤色的关注度就会越来越高,如何在紫外线超强的夏天依旧保持白皙的肤色是很多朋友关心的话题。

毕竟皮肤暴露在外,“晒出一件短袖”难免影响美观。皮肤科医生深刻理解这种追求美白的愿望。美白不仅是为了追求肌肤的亮丽,更是为了维护皮肤的健康与活力。

今天,我们就来好好聊聊如何美白。

美白,美的是什么?

拿“美白”二字进行拆解,大概能够明白其中的奥义——“美”在这里指的是皮肤的健康和外观,而“白”则是指肤色的明亮度和均匀度。而皮肤美白,本质其实是肤色。

这里面有 2 个知识点。

1. 每个人都有相对固定的肤色,这和遗传有关,更和种族有关。像我们中国人,主要就是黄种人,肤色介于白种人和黑种人之间。具体到个体,有的肤色要白一些,有的要深一些,但客观上的差别不会特别大。

2. 除了遗传和种族决定的肤色外,还有很多因素可以影响肤色。这种影响是不固定的、可变的,比如说长期日晒、长期吸烟。

所以,更进一步说,美白,美的是那些可以改变的肤色,而不是让我们黄种人变成白种人,后面这种要求就有些过了,也不太现实(除非化妆)。那怎么美白呢?肯定是通过各种方法让皮肤变得更加白皙和光滑。但这里有一些误区,大家可能误以为美白就得做医美,要用什么高端的治疗,又或者是有钱人才考虑的事。其实不然,这里有个很有效且便宜的办法——防晒。

夏季美白,一定要防晒

防晒不仅是夏季美白的第一步,也是春季、秋季和冬季美白的第一步。之所以这样说,是因为大多数人皮肤变黑的主要原因,就是日晒后阳光中的紫外线照射引起的,这就是医学上所说的“晒黑”。

这里要透露一下,日晒后其实有双重的“黑化”效果。一个是日晒后会让更多黑色素重新分布,黑色素的作用是抵御紫外线对皮肤的损伤,从这个角度来说,它们对健康是好的,可以减少我们晒伤的风险;

另一个是紫外线可以促进皮肤表层的黑色素细胞增加产能,生产更多的黑色素出来,因此日晒后的几天,皮肤还会进一步变黑。

稍微细心的人,都能发现,稍微晒几天后,胳膊上就有黑白分明的界限,或者穿了两天凉鞋后,脚背也能看到黑白相间的阴影。这就是晒黑的具象化。

防晒诀窍——ABC 法则

那么,要做好防晒,有什么好办法吗?太简单了,那就是 ABC 法则。稍微介绍一下:

A 是避免日晒(avoid)的首字母简写,意思是尽量避免不必要的日晒,什么晒背养生的玄乎说法完全不要去做,老老实实避开阳光就好了;

B 是物理遮挡(block)的首字母缩写,意思是户外活动的时候,想尽办法做好物理防晒,比如穿长袖长裤、穿防晒服、戴帽子口罩,根据自己的喜好和实际情况操作就好;

C 是涂抹防晒霜(cream)的首字母缩写,意思是物理遮挡不到位的部位,要涂抹上防晒霜,常见的部位就是脸和胳膊,但也别遗漏特殊部位,比如耳朵、后脖子、手背等。

做好防晒,美白的工作也完成了一大部分,其实,肤色只要均匀一些,很多人就达到目的了。

不过,聊到这里,可能部分人的期望还不仅限于防晒,还想白上加白。

要想美白效果好,还可以做医美

虽说美白可以是免费的,但要想更白,那可能要花点票子,比如做医美。医美项目纷繁复杂,哪些项目是不踩坑的呢?这里重点提 2 个——强脉冲光和化学剥脱。

其中,强脉冲光就是俗称的光子嫩肤,化学剥脱就是俗称的刷酸。强脉冲光之所以可以美白,是因为可以选择针对色素的滤波片,通过设备发出对应波长的强脉冲光,可以很有针对性地作用在异常增多的色素上。

具体来说,强脉冲光可以起到去斑、亮肤、淡化肤色的作用,一般连续规范地做个三四次后就能看到比较明显的效果。

至于化学剥脱,可以选择不同类型的酸,常见的是水杨酸和果酸,果酸又包括甘醇酸柠檬酸、苦杏仁酸等等。

正确刷酸后,可以加速表皮的新陈代谢,促进黑色素淡化,因此有提亮肤色、改善色沉和淡斑的多重作用。如果有这方面的需求,可以咨询专业人士,以便进行规范合理的治疗。如果预算有限,不愿意花几千大洋来做医美,那有没有其他办法呢?

功效型护肤品,也有美白希望

相信很多人对美白类的护肤品也不陌生。毕竟,此前有数据显示,2021 年的美白市场规模相比 2015 年增长超过 42%。另外,京谷农业智库预测,2026 年我国的美白市场规模将达到 6740 亿元之多,简直是天文数字。

这些功效型的美白产品种类很多,单看产品类型就有精华、水乳、面霜、面膜甚至护理套装。但类型是其次的,我们更强调成分要选择靠谱的。

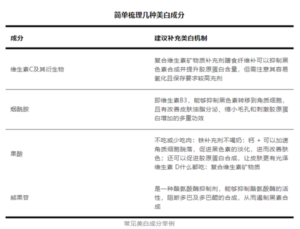
比较经典的外用美白成分有维生素 C 及其衍生物、烟酰胺、果酸、熊果苷等,美白产品的实际成分要比这多得多,就不一一赘述了。

拼命美白却还是白不了 99%的人从一开始就做错了

另外,要强调的是,在使用美白产品时,需要注意以下几个事项:

· 外用产品的效果总体不是特别好,并且有个体差异,使用前要调整好预期;

· 使用产品前,最好是先弄清楚自己的皮肤问题,比如是普通晒黑、晒斑、黄褐斑还是别的什么问题,不同情况的应对办法其实会有差异,如果拿不准,则要找医生评估;

· 每一款产品都可能有副作用,使用的时候要关注产品说明以及实际使用感受,万一出现副作用,要及时停用并线上或线下就医;

· 产品要选择靠谱的品牌,最好是知名厂商生产的;

· 要坚持使用才好判断疗效,三天打鱼两天晒网是不行的;

· 美白产品不要求多,不要混合使用,因为不同品牌和系列的美白产品成分各有不同,混合使用可能会导致效果不好或损伤皮肤。

这些方法,不美白!

1、口服维生素 C 不能美白

虽然维 C 对皮肤有一定的抗氧化作用,外用维 C 用得很普遍,也有效,但口服维 C 并不能直接让皮肤变白。不管是直接口服维 C 片、泡腾片,还是大量吃蔬菜水果补充维 C,都没法起到美白的作用。另外,过量摄入维 C 还可能对身体造成额外的负担。

2、口服谷胱甘肽不能美白

谷胱甘肽是另一款比较受关注的美白成分,很多功效型护肤品里面有添加。

理论上来说,它可以通过抑制黑素生成来达到美白效果,但是,口服谷胱甘肽的美白效果,并不确切。之所以这样说,并不是空穴来风,而是有医学大数据支持——2022 年的一篇医学综述提到,口服谷胱甘肽用于美白的临床实验证据比较少,并且缺乏足够的后期随访数据。

3、其他不能美白的方法

市面上还有许多所谓的“快速美白”产品或方法,如使用漂白剂、磨砂膏、口服保健品,网上一搜一大把,这些往往效果有限,甚至可能带来副作用,千万不要轻易尝试。

总之,夏季皮肤美白是一个系统工程,最基础的就是防晒,其次可以考虑选择合适的护肤品甚至做医美治疗。

最重要的是,要根据自己的皮肤状况、个体偏好以及预算等维度选择合适自己的方法,并且最好在专业指导下进行。

要相信一点,美白不是一蹴而就的过程,需要长期坚持正确的护理道路,更像是皮肤的一场修行。

参考文献

[1] Sun tanning. https://en.wikipedia.org/wiki/Sun_tanning

[2] Sun protection ABC principles. https://www.uvabsorbers.com/info/sun-protection-abc-principles-59225506.html

[3] 2023国人面部美白消费趋势白皮书. https://www.sohu.com/a/693942454_121101099

[4] Kamakshi R. Fairness via formulations: a review of cosmetic skin-lightening ingredients. J Cosmet Sci. 2012; 63(1): 43-54.

[5] Zainab N. Abdul- Nabi, Noor K. Mohammed-Jawad. The role of glutathione as a bleaching agent in whitening skin: A review. Iraqi Natl J Med [Internet]. 2022; 4(1): 138-146.

责任编辑:随心

文章内容举报

– THE END –

0
分享海报

评论0

请先
欢迎您光临安然网,如有侵权,请提供相关版权证明发给本站,审核属实后将会立即删除。MAIL:zgs5516@163.com
显示验证码
没有账号?注册  忘记密码?

社交账号快速登录

'); })();