哪吒S深夜起火:车旁奥迪、荣威惨遭躺枪

安然网7月17日消息,日前,据“新民帮侬忙”发布的一段视频,一辆停放在车位上的汽车,夜间突然着火,现场火势较大。

起火车辆旁边停放着一台荣威和奥迪,两车也惨遭躺枪,靠近起火车辆的一侧,均被大火烤化、烧黑。

从视频现场画面来看,起火的车辆疑似为哪吒S,整车被大火吞没,车窗玻璃全碎,车头和车尾一片狼藉,预计整车面临报废的局面。

目前,起火原因正在调查中,所幸此次事故中并未发生人员伤亡。

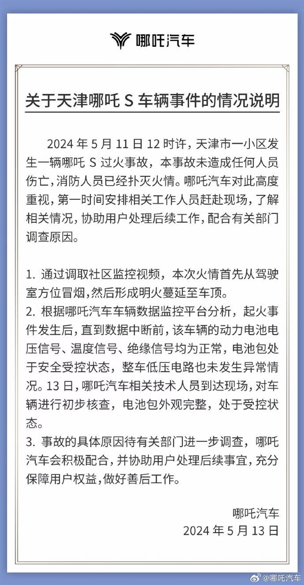
此外,值得关注的是,前段时间,天津一辆哪吒S也发生了过火事故。

报道显示,5月13日,天津一小区一辆哪吒S停车状态下发生自燃和爆炸,殃及周边多辆汽车。

哪吒S深夜起火:车旁奥迪、荣威惨遭躺枪

5月13日晚间,哪吒汽车就天津一哪吒S过火事故发布情况说明称,事故未造成任何人员伤亡,事故的具体原因待有关部门进一步调查。

哪吒汽车表示,根据哪吒汽车车辆数据监控平台分析,起火事件发生后,直到数据中断前,该车辆的动力电池电压信号、温度信号、绝缘信号均为正常,电池包处于安全受控状态,整车低压电路也未发生异常情况。

13日,哪吒汽车相关技术人员到达现场,对车辆进行初步核查,电池包外观完整,处于受控状态。

据悉,哪吒S是哪吒汽车旗下的中大型轿车,提供增程式和纯电动两款动力。

其中,哪吒S增程入门版搭载31.7kWh的磷酸铁锂电池包,纯电动版电动包容量最大为91kWh。

哪吒S深夜起火:车旁奥迪、荣威惨遭躺枪

哪吒S深夜起火:车旁奥迪、荣威惨遭躺枪

【本文结束】如需转载请务必注明出处:安然网

责任编辑:若风

文章内容举报

– THE END –

0
分享海报

评论0

请先
欢迎您光临安然网,如有侵权,请提供相关版权证明发给本站,审核属实后将会立即删除。MAIL:zgs5516@163.com
显示验证码
没有账号?注册  忘记密码?

社交账号快速登录

'); })();