为了看懂奥运会 我用起了“外挂”

 “ 中国队奥运女双 10 米台七连冠 ” “ 乒乓球混双‘莎头组合’夺冠 ” “ 00 后征战奥运的松弛感 ” “ 盛李豪光靠干饭就拿下了两枚金牌 ” 。。。

为了看懂奥运会 我用起了“外挂”

自打巴黎奥运会开始以后,热搜就被各种比赛给霸榜了。

即使是平时不咋爱运动的人,对奥运会这种全民赛事也是毫无抵抗力,都来凑凑热闹感受一波氛围。

但相信不少人跟差评君一样,大多时候看比赛就看得懂个结果,对比赛规则、赛事历史这些东西几乎没啥概念,脑子里时不时就会冒出来这样那样的问题。

比如,为啥这次朝鲜的乒乓球能把日韩都干趴了?还有为啥王楚钦和孙颖莎,被叫做 “ 莎头组合 ” ?

刚好,差评君这两天发现阿里通义紧跟时事,整了个奥运AI 大模型。像什么赛事规则、赛事历史还有各国运动员的分析,听说都不在话下,而且在通义 App 里免费就能用。

为了看懂奥运会 我用起了“外挂”

为了看看这个百事通到底有多灵,我们这次也上手测试了一波,至于结论嘛,大伙儿跟着往下看就知道了。

首先,最基本的赛事规则,总得了解吧?

就拿射击项目来说,今年 00 后小将盛李豪不仅拿下了男子 10 米气步枪冠军,还一不小心打破了奥运会纪录。

比赛赢了咱高兴归高兴,但我也有一个多年来的疑问:为啥气步枪不直接用枪,而是用气枪?

把问题丢给通义的 “ 赛事百事通 ” ,它一顿操作从安全性、精准度还有可控性等多个方面,分析了一波。原来不让用枪还考虑到了比赛安全、射击时的后坐力还有声音啊、成本啥的。

为了看懂奥运会 我用起了“外挂”

你别说,这些理由看着还挺有道理。

再问它靶子各环的尺寸,这次是真给差评君惊到了。

为了看懂奥运会 我用起了“外挂”

倒不是因为通义回答得多溜,而是没想到靶子的尺寸有这么小。。。10 环点直径 0.5 毫米,这玩意儿居然比头发丝儿还要细。

我们上国际射击运动联合会翻了翻资料,证明了它确实没在糊弄咱。

为了看懂奥运会 我用起了“外挂”

那么问题又来了,隔着 10 米的距离瞄准靶心,这视力 5.0 来了可能也不好使吧?

结果你猜怎么着,人运动员压根就不靠视力,比的就是一个大量重复训练之后的肌肉记忆。

为了看懂奥运会 我用起了“外挂”

而除了气步枪以外,不知道大伙儿有没有人看了昨天的网球女单比赛,中国队的郑钦文晋级八强,这可是继李娜之后,第二位能冲进女单八强的中国队网球运动员。

不过在看比赛的时候,差评君这个网球小白其实头顶着一个大大的问号。为啥计分是 15 、 30 和 40 ?如果一个球 15 分,那也应该是 45 才对啊。。

问了 “ 赛事百事通 ” 才知道,原来网球记分可能和时钟相关,得一分就拨动时针的四分之一。至于为啥 45 变成了 40 ,也可能是为了英文报分方便。

为了看懂奥运会 我用起了“外挂”

甚至一些非常小众的比赛的规则,它解读起来也是头头是道。

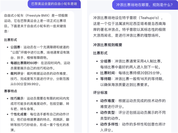
就比如都没咋听说过的自由式小轮车,还有今年巴黎奥运会新增的冲浪项目,都整得差评君是一头雾水。

而这些, “ 赛事百事通 ” 真就如其名,啥都知道。

原来,自由式小轮车是在设有障碍的场地上比赛,按照动作难度、完成度等评分。而新增的冲浪项目,地点设在塔希提的特乎普欧,也是看动作评分。。。

为了看懂奥运会 我用起了“外挂”

反正我们后边儿又试了试其他项目,像是冰壶比赛到底怎么才算高分?篮球裁判在胸口握拳转圈是啥意思?这个 “ 赛事百事通 ” ,都一一做了详细的回答,可以说对赛事规则了如指掌。

而针对一些具体赛事,还有各种衍生出来的潜规则,我们也想给这个百事通上上强度。

就比如这两天,咱 “ 国球 ” 的各种赛事正打得火热,昨天乒乓球混双比赛,更是霸占了各大平台的热搜。

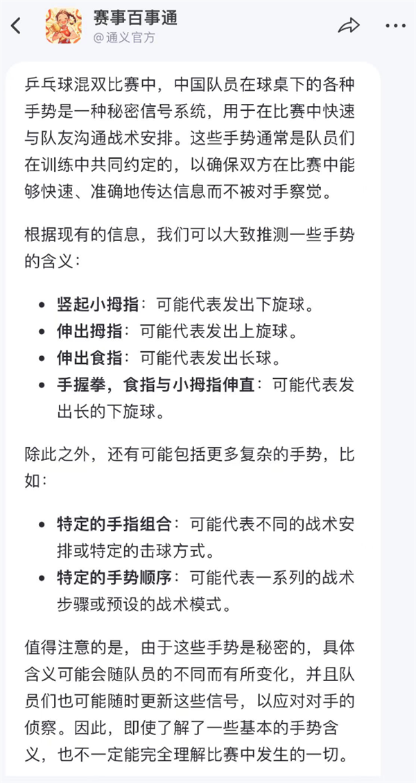
但在差评君心里,其实一直都有个疑问,混双比赛时,运动员通常都会在桌子下打各种暗号,什么握拳呀,竖大拇指,昨天孙颖莎还刚在桌子下伸了个小拇指。

为了看懂奥运会 我用起了“外挂”

可能不少观众都会纳闷,这啥意思啊到底。我们也借此机会,把这个问题丢给了通义的 “ 赛事百事通 ” ,没想到还真有详细的解释,原来孙颖莎的手势是代表要发下旋球。

为了看懂奥运会 我用起了“外挂”

还有昨天热搜词条上,出现了个 “ 中国队黄牌警告 ” 的词条,里面不少人都在追着问原因,这时 “ 赛事百事通 ” 也能派上用场。

它不仅能给出罚黄牌的具体原因,还能打消网友们的顾虑,这种情况在其他国家也挺常见,并不是很严重的处罚。

为了看懂奥运会 我用起了“外挂”

除此之外,跟赛事相关的一些运动员冷知识,通义的 “ 赛事百事通 ” 多少也能跟你唠两句,差评君也是才知道,原来王楚钦的绰号叫 “ 大头 ” 。

为了看懂奥运会 我用起了“外挂”

这还没完,除了赛前赛后解读之外,我们发现,阿里的通义 AI 还能做我们观赛期间的陪看搭子。

像是昨天, “ 法式吗喽 ” 的梗让击剑比赛大范围出圈了一波,差评君也蹭着热度,去看了一些相关视频。

但击剑这运动,咱实在是没咋接触过,也不是很懂,偶尔有些信息得仔细琢磨下,才能完全明白。

而有了通义 AI 做搭子,有啥不懂直接拍照丢给它就行了。它不仅能根据服装,判断出双方分别是哪个队的,还能根据站位、运动员的姿势等信息,给出一些预测。

总之,信息价值、情绪价值啥的都有给到咱。。。

为了看懂奥运会 我用起了“外挂”

当然也不是所有人都有精力跟完每场赛事,毕竟打工人白天都得忙着上班。

像今天陈芋汐和全红婵跳水时,差评君还忙着写稿呢,而通义 AI 不光能给咱们提供比赛结果,还能把比赛的细节生动地描绘出来,比如刚刚她们俩,第四跳的成绩高达 85.44 分。

为了看懂奥运会 我用起了“外挂”

如果不想错过后面全红婵女子单人跳水的比赛,也可以直接找通义。

为了看懂奥运会 我用起了“外挂”

对了,通义 AI 里面还有个翻译助手,有去法国线下看比赛的朋友,也不用再去下其他的翻译软件了。

而且这个翻译助手就跟 “ 同声传译 ” 差不多,像是差评君说了 “ 网球场馆在哪里 ”“ 怎么从网球场馆走到埃菲尔铁塔 ” ,它没反应几秒就能用法语说出来。

看完这些测评,不知道大伙儿对通义这个奥运大模型的印象咋样,反正我听说,隔壁世超已经用它装了一波体育百事通,编辑部的同事们也纷纷解锁了看奥运的新姿势。

而且我还注意到,阿里云不仅仅只有奥运 AI 大模型这么一项技术,不夸张的说,这次巴黎奥运会,阿里云着实当了一回 “ 显眼包 ” 。

别的不说,光是为巴黎奥运会提供云计算和 AI 技术支持,就值得吹很久了。

另外,今年距离巴黎上一次奥运会,正好是 100 周年,阿里云也参与修复了当年奥运会的影像。当百年前的老照片在变清晰、被涂上色的那一刻,还真有点让人感慨。

为了看懂奥运会 我用起了“外挂”

也难怪奥委会主席巴赫会说 “ 阿里 AI 技术将巴黎奥运带到了新高度 ” 。

差评君也觉得,更高、更快、更强的奥林匹克精神,放在科技圈儿好像也一样适用。

在今年的巴黎奥运会上, AI 大模型应用已经有了崭露头角的意思。

不知道四年之后的洛杉矶,会不会连开幕式表演都由 AI 来生成?

责任编辑:随心

文章内容举报

– THE END –

0
分享海报

评论0

请先
欢迎您光临安然网,如有侵权,请提供相关版权证明发给本站,审核属实后将会立即删除。MAIL:zgs5516@163.com
显示验证码
没有账号?注册  忘记密码?

社交账号快速登录

'); })();