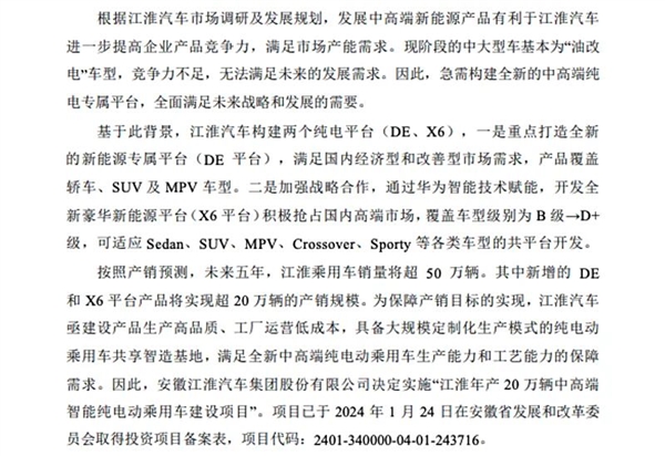
华为联手江淮打造的尊界MPV曝光:定位百万级 规划年产能3.5万辆

安然网8月7日消息,日前,在享界S9的上市发布会上,余承东正式对外公布了“第四界”尊界的定名,至此,鸿蒙智行将有问界(赛力斯)、智界(奇瑞)、享界(北汽)、尊界(江淮)四界。

与江淮合作的尊界英文名为MAEXTRO,首款产品现已进入整车验证阶段,计划年底下线,明年上半年上市。

据报道,近日,一份江淮汽车发布的环评报告文件流出,其上透露了尊界的规划产能信息。

华为联手江淮打造的尊界MPV曝光:定位百万级 规划年产能3.5万辆

华为联手江淮打造的尊界MPV曝光:定位百万级 规划年产能3.5万辆

报告显示,与华为的合作项目将基于全新的X6豪华新能源平台打造,车型覆盖B级到D+级别,车型包括轿车、SUV、MPV、跨界车、运动车型等,共享平台开发。

而X6平台生产的首款车型或为一款车长5.2米、轴距3.2米的MPV,规划年产能3.5万辆,新车将于2025年春季上市。

华为联手江淮打造的尊界MPV曝光:定位百万级 规划年产能3.5万辆

结合外界爆料信息称,华为与江淮打造的“尊界”MPV售价将是百万元级别,豪华程度直接对标劳斯莱斯、迈巴赫等。

未来“尊界”可能还会推出5.2米以上大型豪华轿车、大型四座SUV、以及纯电动超跑等等。

安徽江淮汽车集团股份有限公司董事长项兴初在2024中国汽车论坛上表示,江淮与华为合作的车型,定位中国品牌百万级高端豪华智能电动汽车,将填补我国超豪华智能电动车的空白。

【本文结束】如需转载请务必注明出处:安然网

责任编辑:若风

文章内容举报

– THE END –

0
分享海报

评论0

请先
欢迎您光临安然网,如有侵权,请提供相关版权证明发给本站,审核属实后将会立即删除。MAIL:zgs5516@163.com
显示验证码
没有账号?注册  忘记密码?

社交账号快速登录

'); })();