医施德公司公然诅咒李想本人患癌 理想法务部:已报案

安然网8月20日消息,昨晚网络上流传出一份“医施德公司的郑重声明”,引发网友关注。

医施德称:”与理想汽车没有签定正式合作之前,不能发表相关宣传。诓骗我们写份致歉信,即时下线相关宣传,理想汽车反过来拿着致歉信进行宣传,恶意中伤医施德公司,强烈谴责理想汽车及李想本人不道德行为,眶眦必报。“

声明中还写道:将定期公布基于互联网公开数据训练识别的李想身体数据,李想同学如果不干预在不久的将来将死于肝癌

医施德公司公然诅咒李想本人患癌 理想法务部:已报案

公然诅咒理想汽车创始人,这种事情几乎可以说是闻所未闻,针对此事,理想汽车法务部进行了回应:

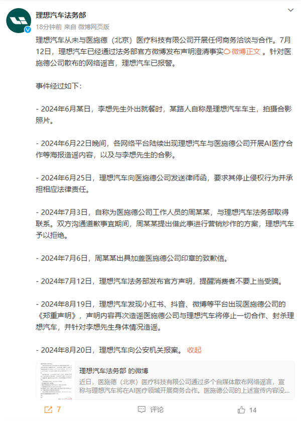
理想汽车从未与医施德(北京)医疗科技有限公司开展任何商务洽谈与合作。7月12日,理想汽车已经通过法务部官方微博发布声明澄清事实。针对医施德公司散布的网络谣言,理想汽车已报警

事件经过如下:

– 2024年6月某日,李想先生外出就餐时,某路人自称是理想汽车车主,拍摄合影照片。

– 2024年6月22日晚间,各网络平台陆续出现理想汽车与医施德公司开展AI医疗合作等海报造谣内容,以及与李想先生的合影。

– 2024年6月25日,理想汽车向医施德公司发送律师函,要求其停止侵权行为并承担相应法律责任。

– 2024年7月3日,自称为医施德公司工作人员的周某某,与理想汽车法务部取得联系。双方沟通道歉事宜期间,周某某提出借此事进行营销炒作的方案,理想汽车予以拒绝。

– 2024年7月6日,周某某出具加盖医施德公司印章的致歉信。

– 2024年7月12日,理想汽车法务部发布官方声明,提醒消费者不要上当受骗。

– 2024年8月19日,理想汽车发现小红书、抖音、微博等平台出现医施德公司的《郑重声明》,声明内容再次造谣医施德公司与理想汽车将停止一切合作、封杀理想汽车,并针对李想先生身体情况造谣。

– 2024年8月20日,理想汽车向公安机关报案。

医施德公司公然诅咒李想本人患癌 理想法务部:已报案

医施德公司公然诅咒李想本人患癌 理想法务部:已报案

【本文结束】如需转载请务必注明出处:安然网

责任编辑:落木

文章内容举报

– THE END –

0
分享海报

评论0

请先
欢迎您光临安然网,如有侵权,请提供相关版权证明发给本站,审核属实后将会立即删除。MAIL:zgs5516@163.com
显示验证码
没有账号?注册  忘记密码?

社交账号快速登录

'); })();