闲鱼收了半个月服务费 卖家们为啥还没起义?

9 月不知不觉马上又要过去一半儿了,这中间,哥几个经历了淘宝接入微信支付、苹果和华为接连发新品,但谁还记得,闲鱼的服务费也已经实行得有一阵子了。

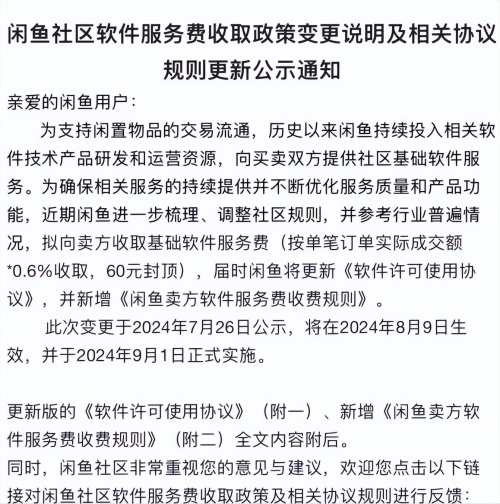
大概两个月前,闲鱼发布公告说,从 9 月 1 日开始,平台所有的交易都要收取服务费。

具体的,单笔交易抽取 0.6% 的服务费,封顶 60 元。如果卖家单月交易数量超过 10 件,且累计交易金额超过 10000 元,就收 1% 的服务费,意思就是,超出的部分最多得收 1.6% 。

这一波,不管是对个人卖家还是职业卖家,都是得收费。

闲鱼收了半个月服务费 卖家们为啥还没起义?

所以公告一出来的时候,一部分用户就不乐意了,像是 “ 吃相难看 ”“ 恶心到家、不要脸 ” 的词儿都整上了。

不过,真到现在开始收服务费了,网上的讨论啥的,反而没消息刚出那会儿激烈了。

一个是大家对闲鱼收服务费这事儿的态度,并没有想象中的一边倒。

确实有人觉得苍蝇腿也是肉,它闲鱼凭什么收钱?但也有不少人觉得 0.6% 而已,没啥大不了。

大伙们吐槽的点,也从最开始的统一战线骂闲鱼,变成到现在吵服务费平台到底该怎么收、这部分钱到底该卖家出还是买家出。

闲鱼收了半个月服务费 卖家们为啥还没起义?

为了搞清现在的闲鱼,究竟是个啥情况,我打入了一线,跟几位闲鱼上的卖家聊了聊他们对闲鱼服务费的态度。

首先,咱抛开该不该收服务费不谈。

一些卖家觉得这服务费的构成,其实是有点让人疑惑的。

常年在闲鱼上出数码产品的小虎就告诉我,闲鱼的服务费,会把商品总价和运费加在一起扣。

就比如这单,商品总价 180 ,运费 20 ,扣除 0.6% ,也就是 1.2 元。

闲鱼收了半个月服务费 卖家们为啥还没起义?

但运费明明是给快递公司的,卖家自己完全没利润,这钱扣得让小虎有些摸不着头脑。

也有卖家分析,平台可能是为了防止商品价格标 0.01 ,结果邮费 2000 的骚操作。

但其实,现在邮费最高只能设置到 100 元,想通过运费来躲服务费基本没可能了。

当然,也有卖家觉得,这可能是想推闲鱼 APP 内的特惠寄件,通过这个渠道发的快递,可能比自己叫的能便宜个好几块钱,这省的钱比服务费多多了。

但不管咋说,对正常走闲置交易,还自掏运费的卖家来说,多少就有点不太舒服了。

小虎告诉我们,这笔费用,不会在交易成功的时候显示扣了多少,而是要等买家确认收货之后、卖家入账时才会显示。

闲鱼收了半个月服务费 卖家们为啥还没起义?

导致很多人压根就没注意到扣了服务费,打开支付宝账户一看,才发现天都塌了。

闲鱼收了半个月服务费 卖家们为啥还没起义?

与此同时,我也了解到,不少用户已经在想着咋 “ 避开 ” 服务费了。

闲鱼收了半个月服务费 卖家们为啥还没起义?

其中对卖家而言,最直接的做法,就是把服务费成本转嫁给买家。

比如在挂闲置的时候,先把服务费的钱算进去。一部手机 6000 元,服务费 36 元,挂出去的时候就标 6036 。

闲鱼老卖家小渡也告诉我,虽然是服务费是蚊子肉,但谁的钱都不是大风刮来的,肯定会给商品提价的。

当然,还有一种做法是正常交易,服务费该交多少交多少,但买家需要单独把多出来的服务费转给卖家。

不过在某书上,服务费应该买家掏还是买家掏的问题,还是引发了一波讨论,双方辩手各执一词。

但有一说一, “ 我是卖家我掏,我是买家还是我掏 ” ,或许才是多数人的常态。

闲鱼收了半个月服务费 卖家们为啥还没起义?

其他的,还有什么在闲鱼上联系,但交易直接走微信或者支付宝,又或者到其他平台上,重新开链接。

这么做不是说不行,就是交易风险直线拉升,而且折腾来折腾去也贼麻烦。

总之根据我的观察,绝大多数商家,并不会因为服务费而离开闲鱼。

一个是因为收费确实让一些人不爽,但也没啥太大影响。

根据小虎的说法,虽然服务费这事儿,大家各有各的看法,但收费之后和之前比,平台其实没啥特别大的变化。

大不了以后把价格挂得高一些,或者优先同城面交。

在闲鱼卖 ccd 的卖家小李也觉得,每个月收入正常在 2 万元左右,三五百的 ccd 一单服务费也就几块钱,对他来说压根就没啥感觉

闲鱼收了半个月服务费 卖家们为啥还没起义?

另外,卖家们也告诉我,其实目前市面的二手平台,基本都是收取服务费的,想换平台也没多少地方可去。

比如全球知名的 eBay 就会收刊登费和成交费。转转早在 2022 年就已经实行了 0.6% 的支付通道费,就是寒暑假还有个别品类会有免通道费的活动。

还有个叫千岛的 APP ,他们家主要是出一些谷子,每笔交易也收取 0.6% 的转账服务费。

至于最近经常出没在闲鱼吐槽帖下面,疯狂做刷屏的 “ 物圆 ” 小程序,依托于微信,每笔交易也会产生 0.6% 的手续费,只是平台刚出来,有一些补贴。

闲鱼收了半个月服务费 卖家们为啥还没起义?

所以之前不收费的闲鱼,反而才是行业内的异类。

除此之外,我觉得闲鱼的巨大体量,还有闲置平台行业内的地位,也让用户们很难割舍这个平台。

按照 QuestMobile 报告显示,中国闲置电商月活用户总规模 1.78 亿,而在闲置交易行业中,闲鱼月活用户规模达 1.62 亿。

懂我意思吧,这就是断崖式领先。

闲鱼收了半个月服务费 卖家们为啥还没起义?

不过,也正因为闲鱼的用户多、免服务费等优势,让大量的职业卖家、电商卖家的涌入。

闲置交易平台的这个特点,好像正变得越来越模糊,职业倒爷、甚至是淘宝天猫的商家开始占据着闲鱼的版面,压缩了真正个人卖家的曝光。

我觉得,收服务费这个行为,在一定程度上确实能劝退那些职业商家。

这么说吧,我们也对比了隔壁淘宝,同样都是基础软件服务费,还都是 9 月 1 日之后实行的,淘宝的费率为 0.6% 。

闲鱼收了半个月服务费 卖家们为啥还没起义?

这可比闲鱼 1.6% 的服务费,低了不少。

虽然有些卖家吐槽淘宝不花钱开直通车,就拿不到流量,但中间这 1% 的费率差异,也还是值得职业卖家纠结一下的。

另外,我觉得对闲鱼来说,赚钱这事儿也并不磕碜。

毕竟对一个商业平台来说,没有合适的赚钱模式,肯定是不健康和不可持续的。

闲鱼之前的主要收入来源是广告、产品回收、寄售、检测等增值服务,基本都是 B 端。这其实与闲鱼广大的 C 端用户数量是匹配不上的。

所以按照二手闲置平台行业内的惯例,收取服务费赚些钱,也算是一种新的尝试吧。

闲鱼收了半个月服务费 卖家们为啥还没起义?

但换位思考,我也可以理解为啥有些用户不支持服务费,毕竟人家之前可是免费的,相关的成本也会加到卖家和买家的头上。

当然,我相信大部分闲鱼用户,也不希望看到闲鱼变成第二个淘宝天猫,充斥着专业卖家,失去了个人闲置平台的特色。

我注意到, 9 月 1 日之后实行的除了服务费外,闲鱼也同步推了 “ 个人卖家流量保障计划 ” ,还上线了 “ 个人闲置 ” 的新入口,这说明平台还是向着个人卖家的。

总之收服务费,已经是板上钉钉的事实了,也希望闲鱼既然收了这笔钱,多做些事儿,真正地去优化服务质量和产品功能吧。

不然用户不买账,别说收服务费了,你贴钱可能都不一定管用。

责任编辑:上方文Q

文章内容举报

– THE END –

0
分享海报

评论0

请先
欢迎您光临安然网,如有侵权,请提供相关版权证明发给本站,审核属实后将会立即删除。MAIL:zgs5516@163.com
显示验证码
没有账号?注册  忘记密码?

社交账号快速登录

'); })();