ADS 3.0加持!智界S7发布城区智驾等OTA升级

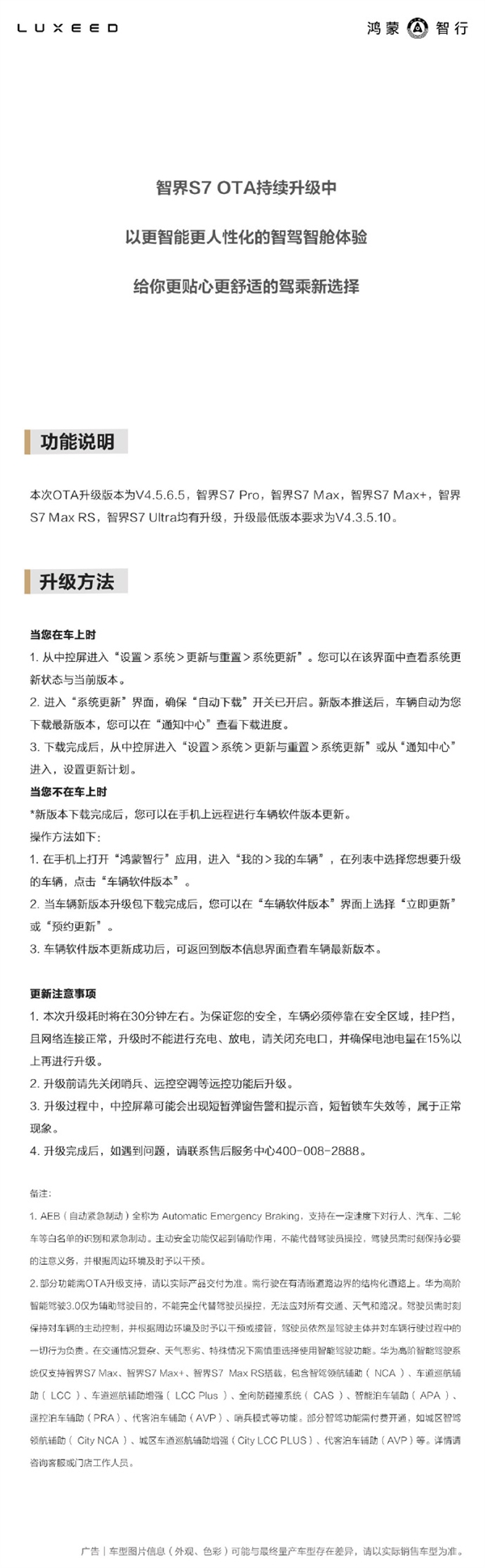
安然网10月23日消息,据媒体报道,智界S7车型将进行一次重要的软件升级,即V4.5.6.5版本的OTA更新。

这次升级不仅引入了华为ADS 3.0的城区智驾领航辅助系统(City NCA),还对多项用户体验进行了优化。

ADS 3.0加持!智界S7发布城区智驾等OTA升级

在这次升级中,智界S7将新增HUAWEI ADS 3.0的城区智驾领航辅助功能,这标志着智界S7在智能驾驶领域的进一步发展。

此外,升级还包括了城区车道巡航辅助增强(City LCC PLUS)功能,这一功能将仅限于搭载华为ADS基础版智能驾驶系统的车型,即智界S7 Pro版。

除了智能驾驶功能的增强,本次OTA升级还对车辆的内部体验进行了多项优化。

其中包括优化了仪表显示,新增了歌词显示功能,以及对HUAWEI SOUND音响效果进行了提升。

这些改进旨在为驾驶者和乘客提供更加舒适和便捷的驾驶体验。

智界S7的这次OTA升级,不仅提升了车辆的智能化水平,也体现了汽车制造商对用户体验的持续关注和改进。

ADS 3.0加持!智界S7发布城区智驾等OTA升级

ADS 3.0加持!智界S7发布城区智驾等OTA升级

ADS 3.0加持!智界S7发布城区智驾等OTA升级

ADS 3.0加持!智界S7发布城区智驾等OTA升级

ADS 3.0加持!智界S7发布城区智驾等OTA升级

【本文结束】如需转载请务必注明出处:安然网

责任编辑:王略

文章内容举报

– THE END –

0
分享海报

评论0

请先
欢迎您光临安然网,如有侵权,请提供相关版权证明发给本站,审核属实后将会立即删除。MAIL:zgs5516@163.com
显示验证码
没有账号?注册  忘记密码?

社交账号快速登录

'); })();