电动车底盘刮底遭保险拒赔 车主:保险公司说我跑顺风车了

安然网12月31日消息,日前,有启辰VX6车主爆料称,自己的车辆电池托底了,保险公司以车辆跑过滴滴和顺风车,私自改变车辆使用性质为由,拒绝理赔。

车主介绍称,11月22日,他在湖南长途驾驶犯困,方向盘跑偏被路边石头碰撞到底盘,人保保险起初看到只是保险杠被刮,让他直接去修车,车顶起来后发现底盘被刮,就说要进入调查,事后人保拒赔。

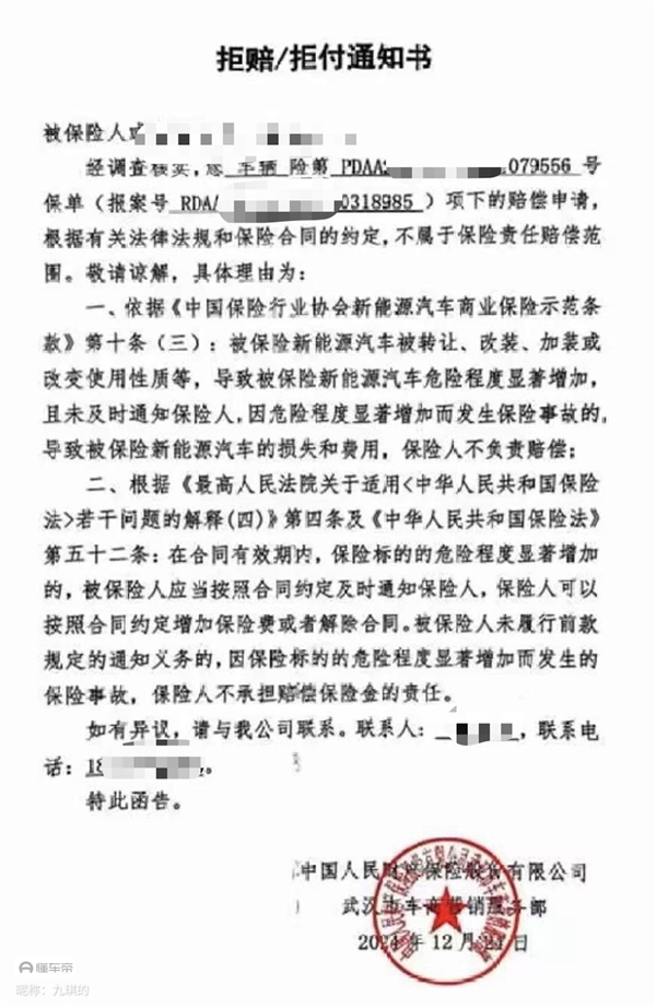
车主分享的保险拒赔/拒付通知书上显示:

依据《中国保险行业协会新能源汽车商业保险示范条款》第十条(三):被保险新能源汽车被转让、改装、加装或改变使用性质等。

导致被保险新能源汽车危险程度显著增加,且未及时通知保险人,因危险程度显著增加而发生保险事故的,导致被保险新能源汽车的损失和费用,保险人不负责赔偿。

电动车底盘刮底遭保险拒赔 车主:保险公司说我跑顺风车了

对此,车主称,人保拒赔的原因说改变了车辆使用性质。但他购买新车后就跑了一单滴滴,顺风车跑了20单,顺风车我是自驾游时拉的,只是自驾换城市拉个顺路,也没有它们说的单量多,长期从事运营。

你觉得车主的这种情况,算是更改了车辆使用性质吗。

电动车底盘刮底遭保险拒赔 车主:保险公司说我跑顺风车了

电动车底盘刮底遭保险拒赔 车主:保险公司说我跑顺风车了

【本文结束】如需转载请务必注明出处:安然网

责任编辑:若风

文章内容举报

– THE END –

0
分享海报

评论0

请先
欢迎您光临安然网,如有侵权,请提供相关版权证明发给本站,审核属实后将会立即删除。MAIL:zgs5516@163.com
显示验证码
没有账号?注册  忘记密码?

社交账号快速登录

'); })();