装电脑、选手机 DeepSeek领衔 五款大模型谁更靠谱

近几年AI大模型迎来了快速的发展,呈现出了多元化和加速化的特点,相比于初期各大厂商主要聚焦于推出参数量更大、能力更强的通用大模型,以彰显自身的技术实力不同,随着市场竞争加剧和技术逐渐成熟,各大厂商都开始探索将这些强大的AI能力转化为具体的商业价值以及解决实际问题。

而最近正值开学季,很多品牌都开启了优惠促销活动,再加上诸多品类的数码产品还可以享受国补,很多小伙伴想必会趁机进行选购。那么让大模型帮助我们组装电脑或是推荐手机真的靠谱吗?今天我就选择了几家的通用大模型来替大家试试看。

装电脑、选手机 DeepSeek领衔 五款大模型谁更靠谱

我这里选择了最近横空出世的DeepSeek(R1),以及目前市面上比较热门的文心一言(3.5)、豆包AI、通义千问以及讯飞星火等共计五款,均为免费版本,也就是大家无需付费就可以使用的,分别对他们进行相同的提问,每款大模型都会重复提问三次。

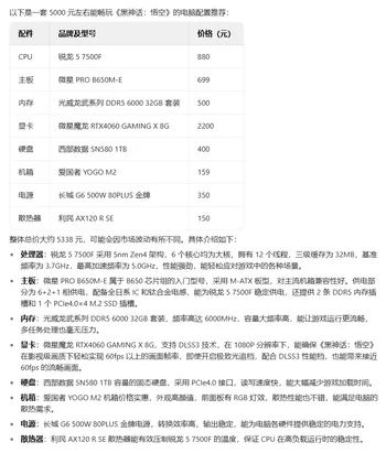
首先来看看电脑装机,我给出的问题是“预算5000,帮我装一台能畅玩《黑神话:悟空》的电脑,给出配件具体的型号”,我们来依次看答案。第一个是DeepSeek(深度思考,联网搜索),三次的回答如下:

装电脑、选手机 DeepSeek领衔 五款大模型谁更靠谱

我这里用表格为大家总结了下,算是给出了三套配置吧,第二套和第三套的差别比较小,每个配件都给出了推荐的理由,而且还给出了参考价格,我大概检查了下,基本没啥大问题,都比较合理,而且还给出了参考价格,不过这个波动比较明显,而且各个平台都有差别,有的高一些,有的则低了些,所以有意义但不大。另外,它还给出了配置优化方向和购买建议,确实有点东西。

装电脑、选手机 DeepSeek领衔 五款大模型谁更靠谱

不过它也有着自己的问题,那就是由于过于火爆,十次里有九次会出现“服务器繁忙,请稍后再试”的提示,为了得出这三次答案,我问问足足有几十次…累觉不爱了属于是。

装电脑、选手机 DeepSeek领衔 五款大模型谁更靠谱

豆包三次回答如下:

装电脑、选手机 DeepSeek领衔 五款大模型谁更靠谱

装电脑、选手机 DeepSeek领衔 五款大模型谁更靠谱

装电脑、选手机 DeepSeek领衔 五款大模型谁更靠谱

豆包这边三次提问分别给出了三套配置,一套AMD平台的以及两套英特尔平台的,整体都是比较合理的,每个配件都给出了选择的理由,而且和DeepSeek一样,还有相关配件的参考价格(价格存在波动,仅供参考),表现还是不错的。

装电脑、选手机 DeepSeek领衔 五款大模型谁更靠谱

通义千问三次回答如下:

装电脑、选手机 DeepSeek领衔 五款大模型谁更靠谱

装电脑、选手机 DeepSeek领衔 五款大模型谁更靠谱

装电脑、选手机 DeepSeek领衔 五款大模型谁更靠谱

通义千问这边三次回答属于是大同小异,核心硬件没有太明显的变化,第二次回答算是给出了两套配置,除了英特尔的,还有一套AMD的,不过没给散热器,而其它配置和另外两次基本都是相同的,不过这个全汉的Hydro G PRO是定位中高端的系列,我去官网找了下,这个系列并没有550W的电源…最低是650W的,所以这块应该是弄错了。

装电脑、选手机 DeepSeek领衔 五款大模型谁更靠谱

文心一言三次回答如下:

装电脑、选手机 DeepSeek领衔 五款大模型谁更靠谱

文心一言的回答则不太稳定,第一遍和第三遍都还好,第二遍则略显敷衍,很多配件都没有给出具体的型号,只给了推荐的品牌,还缺失了一些配件,并且显卡这块推荐的都是比较老。

装电脑、选手机 DeepSeek领衔 五款大模型谁更靠谱

讯飞星火三次回答如下:

装电脑、选手机 DeepSeek领衔 五款大模型谁更靠谱

装电脑、选手机 DeepSeek领衔 五款大模型谁更靠谱

装电脑、选手机 DeepSeek领衔 五款大模型谁更靠谱

讯飞星火给出了三套不同的配置组合,咋一看起来都比较合理,也都给出了比较详细的选择理由,但仔细一看就会发现存在一些明显的错误,比如第一套中的内存就有问题,华硕PRIME A520M-K并不支持DDR5内存;而且三套都推荐了RTX 4060 Super显卡,这款英伟达自己都不知道曾发布的显卡,仔细看下推荐的理由,大概能猜到它应该想推荐的是4060 Ti…

装电脑、选手机 DeepSeek领衔 五款大模型谁更靠谱

就我的测试结果来看,这五款AI大模型中,DeepSeek的表现应该是最好的,配置比较合理,给出了对应的推荐理由,而且还有参考价格以及配置优化方向和购买建议,是回答的最全面的一个;豆包的表现其实也不错,给出了三套不同的配置,英特尔和AMD的都有,也都比较合理,而且同样有参考价格;其它三款则各自有着较为明显的问题,比如配件型号错误或配件缺失等。

接着我们来看手机推荐这块,还是先看DeepSeek,三次回答结果如下:

装电脑、选手机 DeepSeek领衔 五款大模型谁更靠谱

DeepSeek依旧保持了不错的水准,将推荐的产品进行了分类,归纳出了各个产品的核心配置和优缺点,属于是简单精炼型,并且还给出了产品适合的人群,推荐的产品基本都符合我提出的要求,而且还考虑到了国补政策,在后两次回答甚至给出了补贴后的参考价格,非常的细节。至于槽点,就不多说了,又是几十次才成功了这三次。

装电脑、选手机 DeepSeek领衔 五款大模型谁更靠谱

豆包三次回答结果如下:

装电脑、选手机 DeepSeek领衔 五款大模型谁更靠谱

装电脑、选手机 DeepSeek领衔 五款大模型谁更靠谱

装电脑、选手机 DeepSeek领衔 五款大模型谁更靠谱

第一次和第三次的回答完全一样,每款产品都会有对应的推荐理由和配置简介,还给出了参考价格,第二次回答没有给推荐的理由,不过把产品的一些关键点描述的更详细和直观了,整体没啥大问题,除了一家Ace 3这款机型有些老,价格上与要求差距有些大,表现依然算是不错。

装电脑、选手机 DeepSeek领衔 五款大模型谁更靠谱

通义千问三次回答如下:

装电脑、选手机 DeepSeek领衔 五款大模型谁更靠谱

装电脑、选手机 DeepSeek领衔 五款大模型谁更靠谱

装电脑、选手机 DeepSeek领衔 五款大模型谁更靠谱

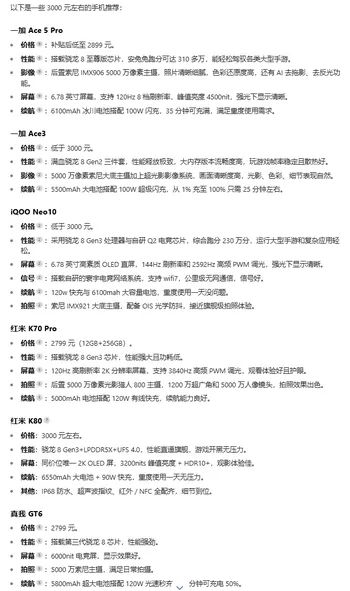
三次回答的结果差距不大,机型确实不少,但给人的感觉是参考的资料稍显滞后,有些比较老的机型在降价后,即便不算上当下的优惠,价格上也低于3K这个目标多了一些,比如iQOO Neo9、荣耀90 GT、红米K70等,基本属于2K档位的产品了。

装电脑、选手机 DeepSeek领衔 五款大模型谁更靠谱

文心一言三次回答如下:

装电脑、选手机 DeepSeek领衔 五款大模型谁更靠谱

虽然在装机那块表现一般,但手机选购这块的实现了逆转,尽管重复率比较高,但推荐的机型基本都符合设置的条件,也给出了产品的配置和特点,并且列出了推荐的版本和价格,具有不错的参考价值。不过第三次回答中还是出现了一点点错误,红米K80 Pro确实是三摄没问题,但应该是主摄+广角+长焦,而非主摄+广角+微距。

装电脑、选手机 DeepSeek领衔 五款大模型谁更靠谱

讯飞星火三次回答如下:

装电脑、选手机 DeepSeek领衔 五款大模型谁更靠谱

装电脑、选手机 DeepSeek领衔 五款大模型谁更靠谱

装电脑、选手机 DeepSeek领衔 五款大模型谁更靠谱

讯飞星火是几款大模型中给出答案最少的,算是“沉默寡言”了,不过推荐的机型都比较符合条件,而且给出了较为详细的产品亮点介绍,但同样和装机时一样,出现了一些错误,比如第一遍回答中一加Ace?5它写的搭载了骁龙8 Gen 3至尊版…这就属于把知识学杂了,创造了一款并不存在处理器,还有K80后置并没有200万像素的微距,它的前代K70有这颗镜头,出现了一些细节上的小问题。

装电脑、选手机 DeepSeek领衔 五款大模型谁更靠谱

手机推荐这块,表现最好的我个人觉得依旧是DeepSeek,会根据消费者侧重点对推荐产品进行分类,回答清晰明了,而且考虑到了国补政策;其次是豆包和文心一言都不错,选择的产品基本都能符合要求,不仅给出了推荐理由,还有参考价格,文心一言在机型选择上更新一些;讯飞星火推荐的产品虽然少,但基本都符合要求,就是出现了比较明显的描述错误;通义千问给出的答案则有些滞后性,都是比较老的机型,不太符合设置的条件。

当然,以上内容均基于我个人的使用体验和得到的相关结果,仅供大家参考,如有雷同,纯属巧合。

写在最后>>>>>

就我个人的体验来说,让这些大模型帮助我们装机或是推荐手机,还是具有一定的参考意义的,如果你本身对这些产品有着一些了解和关注的话,确实可以使用大模型来辅助我们去挑选符合自身需求的产品,大致进行一下筛选,然后再根据自身的偏好去详细的进行搜索,最后购买对应的产品。而且如果你觉得一家大模型不够,可以像我这样问多家,有更多的参考,反正都是免费问。

责任编辑:随心

文章内容举报

– THE END –

0
分享海报

评论0

请先
欢迎您光临安然网,如有侵权,请提供相关版权证明发给本站,审核属实后将会立即删除。MAIL:zgs5516@163.com
显示验证码
没有账号?注册  忘记密码?

社交账号快速登录

'); })();