母猪产后护理、直播带货:腾讯元宝开始下乡了!

安然网3月16日消息,当AI在不少人眼里还是高大上的东西时,中国的AI应用已经开始下乡打入下沉市场了,用的方式也相当接地气——墙上刷标语。

近日有几张图片引发了网友热议,在墙壁上印刷着“母猪产后护理难,问腾讯元宝”“直播带货不会整,问腾讯元宝”的字样。

母猪产后护理、直播带货:腾讯元宝开始下乡了!

在下面印有“啥问题都知道的免费AI软件”小字,刷墙内容的右侧,还备注了AI软件的下载方式“应用市场搜腾讯元宝”。

母猪产后护理、直播带货:腾讯元宝开始下乡了!

有报道称,接近行业的人士表示,为了方便更多普通人用上AI,确实已经在“刷墙”了。

在腾讯元宝接入DeepSeek之后,腾讯就一直在大力推广,包括自家的微信等产品都在给元宝引流。

在本月初的时候,腾讯元宝在苹果中国区App Store免费App下载排行榜还上升至第一,超越了DeepSeek。

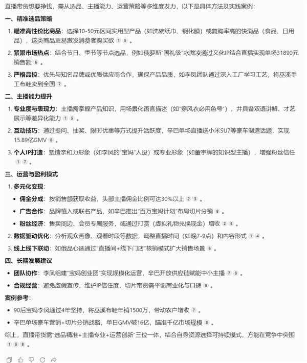
笔者也试了一下腾讯元宝“直播带货怎么才能挣钱”的问题,不知道大家对元宝这个深度思考的答案满意不。

母猪产后护理、直播带货:腾讯元宝开始下乡了!

【本文结束】如需转载请务必注明出处:安然网

文章内容举报

– THE END –

0
分享海报

评论0

请先
欢迎您光临安然网,如有侵权,请提供相关版权证明发给本站,审核属实后将会立即删除。MAIL:zgs5516@163.com
显示验证码
没有账号?注册  忘记密码?

社交账号快速登录

'); })();