石家庄大风 李荣浩取消演唱会

4月11日消息,据媒体报道,4月11日11时,河北省气象台发布大风橙色预警信号。今天下午,河北省张家口、承德西部、保定、石家庄、邢台西部、邯郸西部有西北风5到6级,阵风7到9级。

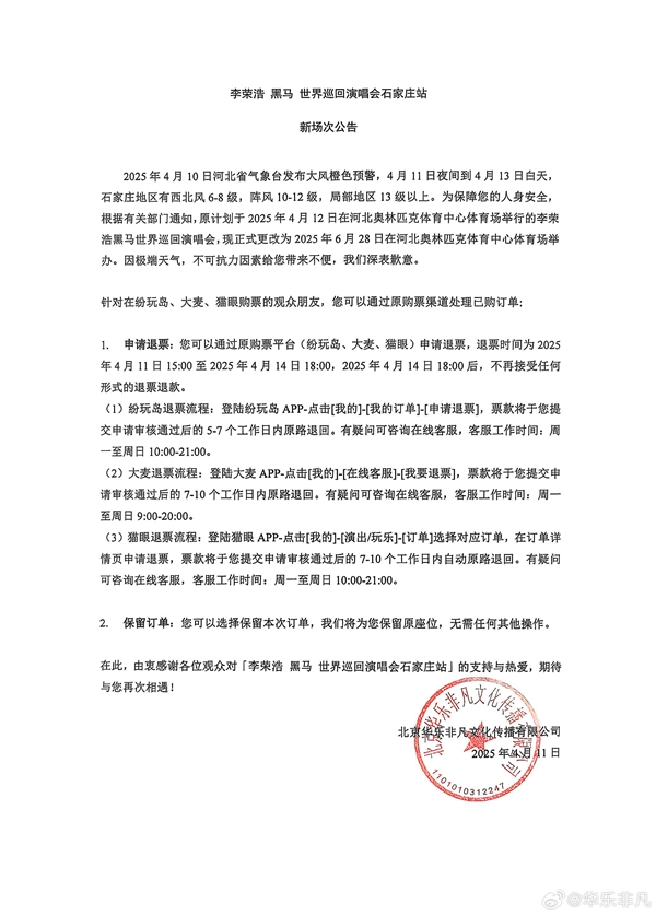
今天夜间到13日白天,张家口、承德和保定、石家庄、邢台三个地区的西部有西北风6到8级,阵风10到12级,局地可达13级以上。

石家庄大风 李荣浩取消演唱会

因极端天气影响,李荣浩原定将于4月12日在河北奥林匹克体育中心体育场举行的演唱会将延期举办。

华乐非凡官方微博在公告中表示,为保障您的人身安全,根据有关部门通知,原计划于2025年4月12日在河北奥林匹克体育中心体育场举行的李荣浩黑马世界巡回演唱会,现正式更改为2025年6月28日在河北奥林匹克体育中心体育场举办。

因极端天气,不可抗力因素给您带来不便,我们深表歉意。针对在纷玩岛、大麦、猫眼购票的观众朋友,您可以通过原购票渠道处理已购订单,观众可以保留订单,也可以申请退票。

石家庄大风 李荣浩取消演唱会

【本文结束】如需转载请务必注明出处:安然网

责任编辑:振亭

文章内容举报

– THE END –

0
分享海报

评论0

请先
欢迎您光临安然网,如有侵权,请提供相关版权证明发给本站,审核属实后将会立即删除。MAIL:zgs5516@163.com
显示验证码
没有账号?注册  忘记密码?

社交账号快速登录

'); })();