太好了 仅退款基本完蛋了!

“仅退款”没了。。。

就在昨晚,“电商平台全面取消仅退款”冲上热搜。

太好了 仅退款基本完蛋了!

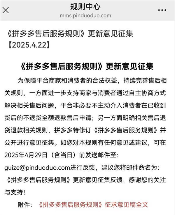
差评君去查了下,发现原来是淘宝、拼多多、京东、抖音和快手5家电商都发布了公告,开始针对“售后服务规则”征集意见,其中都“不约而同”地提到了“仅退款”的问题。

这也就被外界看做是电商平台集体取消仅退款政策。

太好了 仅退款基本完蛋了!

太好了 仅退款基本完蛋了!

不过,大家可以从公告里看到,目前严格来说,仅退款政策并没有被官宣立刻取消。

像是京东表示将在4月30日起实施新规则,淘宝将于7月逐步实施,其他三家,甚至都没有明确新规的正式落地时间。

太好了 仅退款基本完蛋了!

尽管目前还没全面取消仅退款,但这些年,饱受仅退款之苦的商家们,也还是疯狂庆祝了起来。

太好了 仅退款基本完蛋了!

有些网友有点担心,难道说以后,商家货没发都没法仅退款了?必须等货寄到了,再发起退货退款吗?

太好了 仅退款基本完蛋了!

这种担心,倒也多余了。

因为,这次全面取消仅退款,并不是说以后咱们网购的时候,没法仅退款了。

只是平台不会直接帮你,绕过商家进行仅退款了

太好了 仅退款基本完蛋了!

什么意思呢?我们举个例子。

当你在某网购平台买了商品,发现拍错了或者不想要了,因为货物还没发出嘛,之前和现在都可以直接发起退款。

而如果卖家把东西寄给你,你收到货后,才发现产品拉垮,那怎么办呢?

大部分人会直接问客服咋办,以前在这个时候,网购平台们就会主动出面当“大法官”。

太好了 仅退款基本完蛋了!

他们靠着自己的一套评判机制,比如你的信用分、商家的指标分,这次“纠纷”的情况等等,来分辨是谁的责任。

比如淘宝之前认为卖家差评或者违规情况过多,被消费者投诉,或者卖家未经买家允许,延迟发货、强制发货,系统就会支持买家仅退款,卖家无权干预。

而像抖音则在规则中写清楚了,如果商品好评率低于70%,用户发起仅退款、退货包运费等,平台会直接支持。

太好了 仅退款基本完蛋了!

京东也表示,商家交付给消费者的商品存在大量劣质、描述不符、包裹异常等问题情况下,能不能仅退款,平台说了算。

而现在,平台不会出面帮你绕开商家。

所以到底是退货退款还是仅退款,还是商家给你补偿,现在你们商量着来。

对于很多压根都没用过仅退款的人来说,大家估计都觉得,难道不都应该退货才退款吗,还能不退货仅退款?

咱们有一说一,仅退款这种看起来“合着你一个没买,商家还得搭一个”的政策,还真是这样的。

太好了 仅退款基本完蛋了!

而且,你看啊,像有些网购商品比如某些金属制品,可能本身价格不高,运费成本甚至超过产品本身,那么当产品出现问题了,那与其退货退款,不如直接退款或者补发个新品省事。

不仅如此,仅退款还能方便消费者,让大家减少一些消费者和商家的拉扯,提升网购体验。

现在光是找人工客服都很费劲了

太好了 仅退款基本完蛋了!

而且平台根据商品、店铺的评价评分,来决定是否支持用户申请仅退款,也是在变相地倒逼商家,多提供质量有保障的商品、做好客户服务等工作。

在一些人眼里,这并不是什么坏事。

太好了 仅退款基本完蛋了!

所以在亚马逊首创了仅退款后,2021年拼多多就搬到了国内,凭借着比较松散的仅退款政策,他们加速了自己攻城略地的脚步。

于是在2023年,一家家平台加入仅退款联盟。

一时间,仅退款基本成了国内电商的标配政策,揽客的时候,巴不得把支持仅退款挂在脸上。

但相信大家也发现了,在这个仅退款环节中,评判机制就成了至关重要的一环,一旦评判机制设置地不够合理,比如过于苛责商家偏袒消费者(现中往往都会这样)。

一句“质量不好”,一条“产品有缺陷”的评价,平台们就会“贴心”地帮用户完成退款不退货的一条龙。

以至于这些网购平台上的商家,很多时候都变得无权决定自己的商品、货款的来去,最后就真成了0元购了。

太好了 仅退款基本完蛋了!

基于这些漏洞,一些别有用心者就堂而皇之地薅起了羊毛,不断扩大的仅退款范围,也催生出了一大批羊毛党。

一时间,网上激起了一堆关于仅退款羊毛党的新闻。

太好了 仅退款基本完蛋了!

什么学生党组团仅退款薅羊毛,网购11元衣服仅退款后赔偿800元。

最疯狂的时候,网上甚至还出现了仅退款的教程,网购商家千里追凶等等奇葩故事。

太好了 仅退款基本完蛋了!

这对小商家们来说,实在是苦不堪言。

一位网购平台女装商家阿灵告诉我们,有的时候,仅退款自己根本控制不了,明明还在和用户沟通着,客户也没有表达出非常不满的状态,突然就收到了平台仅退款的通知。

甚至基本上只要用户找过来,都已经做好了3元无门槛券的准备了,而根据我们了解,阿灵的店铺商品均价也不过三四十元。

其实在今天之前,针对这些商家的不满,不少电商平台就已经对毫无底线的仅退款政策,进行了限制。

早在2023年,仅退款创始人亚马逊就已经调转方向,收紧了仅退款的豁口,他们会标记频繁退货的账号,给它们更多的限制,比如每月退货超过五次后,再进行退货用户就得自己承担退货费。

太好了 仅退款基本完蛋了!

而从去年下半年以来,淘宝天猫等平台也一步步地从仅退款中抽身,把“仅退款”与否的权力重新让给商家自己。

去年底到今年初,淘宝、抖音、拼多多们都先后修改了售后服务相关的规则,希望能更合理地利用仅退款政策。

直到昨天,大家总算是彻底下定决心调整仅退款政策了。

在不久的将来,各平台大范围的仅退款,可能就此消失在历史中了。

但正常的仅退款还是可以实现的,比如一些产品的邮费比售价还高、一些类似特殊的品类生鲜啥的,大概率还是能通过协商完成仅退款的。

不过,不少人的担心也不无道理,仅退款暂别舞台后,对不少商家来说可以长舒一口气了。

但从另一个方面看,消费者们或许又面临和商家无限扯皮、无法保护自己正当权益的困境中了。

太好了 仅退款基本完蛋了!

的确,失去了仅退款这根双刃大剑,怎么保证用户的购物体验,又成了平台们的新难题。

比如淘天集团虽然表示,后续平台将不主动介入消费者在已收到货后的不退货退款售后申请,由卖家先行与消费者协商处理。

但他们还在取消“仅退款”后,加码了新规,准备同期上线新版店铺评价体系“真实体验分”。

太好了 仅退款基本完蛋了!

根据账号诚信情况来判定,由平台补贴受损方:

卖家无需再承担“仅退款”带来的损失。而在平台完成补贴之后,消费者还是同样无需退回商品。

除了期待新的规定外,网购上的退换货邮费问题,也重新成为大家关心的重点。

年初,不少人发现各平台包运费险的商家越来越少了,史诗级削弱了大家的网购体验,当时商家们说的都是仅退款太多、退货率高,搞得自己焦头烂额。

可如今没了仅退款的压力,商家能不能继续端出包运费险的诚意,让用户和商家来一场友好的双向奔赴呢?

太好了 仅退款基本完蛋了!

最后再说一点吧,这次仅退款的事儿,让我不禁回想起了我当年买Kindle的经历,都过了质保期,结果产品坏了,亚马逊依旧给我寄了台返修过的新机子(它们甚至没要我旧机子)。

当时,早期的亚马逊在刚进入中国市场,对于用户的投诉审核相当宽松,无论是货物质量问题还是物流没收到货等,他们基本都是简单粗暴地给你补发。

结果没多久,被羊毛党们薅地不要不要的,最后亚马逊不得不提高投诉成功的门槛。

没想到,这条老路又被仅退款走了一通。

可两波轮回过去了,现在平台们看似在仅退款上刹车了,本质上又把球踢回给了买卖双方。

兜兜转转,电商这片江湖,似乎永远在效率、体验和成本之间玩着水多加面、面多加水的把戏。

什么时候才能既让用户买的安心,用得开心,也能不让商家寒心,我倒是挺希望有那一天的。

责任编辑:随心

文章内容举报

– THE END –

0
分享海报

评论0

请先
欢迎您光临安然网,如有侵权,请提供相关版权证明发给本站,审核属实后将会立即删除。MAIL:zgs5516@163.com
显示验证码
没有账号?注册  忘记密码?

社交账号快速登录

'); })();