暗示20多岁女孩与花甲老人不正当关系 千万粉丝网红道歉

安然网5月2日消息,昨日,微博3600万粉丝博主“回忆专用小马甲”就自己发文暗示20多岁女孩与花甲老人存在不正当关系发文道歉。

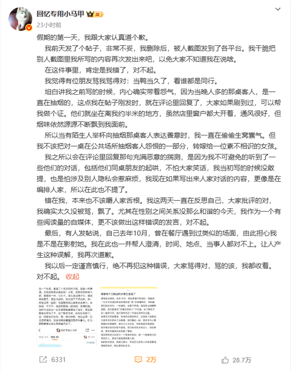
“回忆专用小马甲”在文中称,当时邻桌顾客吸烟影响了自己的心情,而这位陌生女孩向吸烟那桌客人表达善意,自己就更加生气,将怨恨的一部分转嫁给这位女孩。

该博主表示:“我这两天一直在反思自己,大家批评的对,我确实太久没被骂,飘了。尤其在性别之间关系没那么和谐的今天,我作为一个有些阅读量的自媒体,更不该做出这样错误的发言,对不起。”

“回忆专用小马甲”还称,“有人发帖说,自己去年10月,曾在餐厅遇到过类似的场面,由此担心我是不是在影射她。我在此也一并帮人澄清,时间地点、当事人都对不上。让人产生这种误解,我再次道歉。”

据了解,“回忆专用小马甲”引发争议的帖子发布于4月29日,“回忆专用小马甲”还在评论中称“他俩肯定会睡在一起”,并推测“老头离倒霉不远了”。该帖后被删除,但截图在多个平台传播。

暗示20多岁女孩与花甲老人不正当关系 千万粉丝网红道歉

暗示20多岁女孩与花甲老人不正当关系 千万粉丝网红道歉

暗示20多岁女孩与花甲老人不正当关系 千万粉丝网红道歉

【本文结束】如需转载请务必注明出处:安然网

责任编辑:随心

文章内容举报

– THE END –

0
分享海报

评论0

请先
欢迎您光临安然网,如有侵权,请提供相关版权证明发给本站,审核属实后将会立即删除。MAIL:zgs5516@163.com
显示验证码
没有账号?注册  忘记密码?

社交账号快速登录

'); })();