小米汽车6月预计新增37家门店 全国即将突破300家

安然网6月1日消息,小米汽车公布了小米汽车开店新进展。

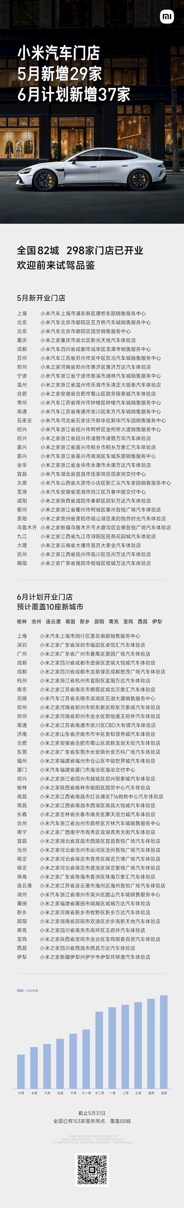
截至2025年5月31日,小米汽车在全国82个城市已建成298家品牌门店,较上月新增29家。

值得关注的是,6月渠道拓展计划更为激进,预计新增37家门店,重点覆盖宝鸡、沧州等10座新兴城市,进一步完善下沉市场布局。

在服务网络建设方面,小米汽车同步推进售后体系完善。目前全国已建成153家服务网点,覆盖88个城市。

小米集团合伙人卢伟冰强调,SU7的爆卖验证了"十倍投入打造产品力"的战略正确性。这种以产品为核心、渠道为支撑的扩张模式,正在重塑智能电动汽车行业的竞争格局。

小米汽车6月预计新增37家门店 全国即将突破300家

【本文结束】如需转载请务必注明出处:安然网

责任编辑:随心

文章内容举报

– THE END –

0
分享海报

评论0

请先
欢迎您光临安然网,如有侵权,请提供相关版权证明发给本站,审核属实后将会立即删除。MAIL:zgs5516@163.com
显示验证码
没有账号?注册  忘记密码?

社交账号快速登录

'); })();