首个国产九价HPV疫苗价格多少 万泰生物回应:没办法透露

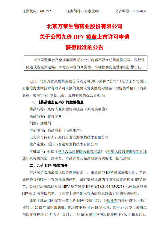
安然网6月4日消息,万泰生物在今日盘后发布公告称,全资子公司厦门万泰沧海生物技术有限公司申报的九价人乳头瘤病毒疫苗(商品名称:馨可宁9)获批上市。

这是我国首个国产九价宫颈癌疫苗,也是全球第二个九价宫颈癌疫苗。

首个国产九价HPV疫苗价格多少 万泰生物回应:没办法透露

据悉,万泰生物的馨可宁9从申请到获批历时约10年。

2015年,万泰生物申请临床试验;2017年获得临床试验批件;2019年完成I期临床试验,并开展二期临床试验;2024年4月发布III期临床试验揭盲结果。

此前全球范围内仅有一款九价HPV疫苗上市,为默沙东的佳达修9,2018年在中国获批。

疫苗预约平台“约苗”显示,广州地区“9-45岁”九价HPV疫苗三针(进口)价格为4390元,九价HPV疫苗(进口)为1331元。

首个国产九价HPV疫苗价格多少 万泰生物回应:没办法透露

对此,有媒体记者致电万泰生物询问其九价HPV的价格,工作人员表示,没办法透露价格,也不清楚定价策略。

事实上,近两年来万泰生物的业绩持续承压,净利润创上市以来新低。

公司在2022年净利润为47.36亿元,2023年直接降至12.48亿元,到了2024年就仅有1.06亿元,可以看出万泰生物急需该产品稳定公司业绩。

值得一提的是,若该产品持续盈利,最大的收益人将是农夫山泉创始人钟睒睒。

截至2025年一季度末,钟睒睒个人直接持股万泰生物2.24亿股,而他旗下全资持股公司养生堂则是万泰生物第一大股东,持仓7.06亿股,两者持股比例占总股本约73.5%。

【本文结束】如需转载请务必注明出处:安然网

责任编辑:哈尔

文章内容举报

– THE END –

0
分享海报

评论0

请先
欢迎您光临安然网,如有侵权,请提供相关版权证明发给本站,审核属实后将会立即删除。MAIL:zgs5516@163.com
显示验证码
没有账号?注册  忘记密码?

社交账号快速登录

'); })();