国产x86 CPU龙头海光信息1160亿元换股收购中科曙光!明天复牌

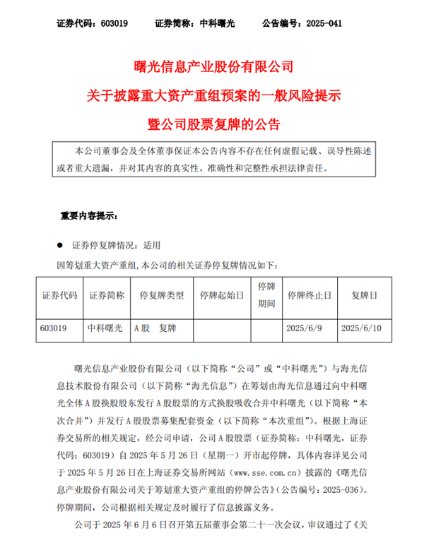
安然网6月9日消息,中科曙光今晚公告称,公司与海光信息筹划由海光信息通过向中科曙光全体A股换股股东发行A股股票的方式换股吸收合并中科曙光,并发行A股股票募集配套资金。

参与本次换股的中科曙光股票为14.63亿股,若不考虑合并双方后续可能的除权除息等影响,按照换股比例1:0.5525计算,海光信息为本次换股吸收合并发行的股份数量合计为8.08亿股。吸收合并方换股价格为143.46元/股,被吸收合并方换股价格为79.26元/股。

本次换股吸收合并中,海光信息拟购买资产的交易金额为换股吸收合并中科曙光的成交金额,为1159.67亿元。

本次换股吸收合并完成后,中科曙光将终止上市,海光信息将承继及承接中科曙光的全部资产、负债、业务、人员、合同及其他一切权利与义务。

公司A股股票将于2025年6月10日开市起复牌。

据了解,海光信息的主要产品包括高端CPU通用处理器、DCU协处理器,尤其是拥有AMD Zen初代架构的永久授权,是国内唯二的x86处理器企业(另一家是兆芯)。

国产x86 CPU龙头海光信息1160亿元换股收购中科曙光!明天复牌

国产x86 CPU龙头海光信息1160亿元换股收购中科曙光!明天复牌

【本文结束】如需转载请务必注明出处:安然网

责任编辑:随心

文章内容举报

– THE END –

0
分享海报

评论0

请先
欢迎您光临安然网,如有侵权,请提供相关版权证明发给本站,审核属实后将会立即删除。MAIL:zgs5516@163.com
显示验证码
没有账号?注册  忘记密码?

社交账号快速登录

'); })();