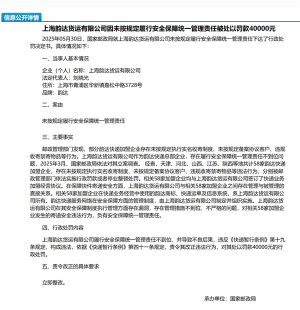
韵达快递被罚:未按规定履行安全保障统一管理责任

6月16日消息,据媒体报道,国家邮政局网站显示,近日韵达快递关联公司上海韵达货运有限公司,因未按规定履行安全保障统一管理责任,被国家邮政局罚款4万元。

据了解,邮政管理部门发现,部分韵达快递加盟企业存在未按规定执行实名收寄制度、未按规定备案协议客户、违规收寄禁寄物品等行为。

韵达快递被罚:未按规定履行安全保障统一管理责任

2025年3月,国家邮政局依法对上海韵达货运有限公司立案调查,经查,天津、河北、山西、江苏、陕西等地共计58家韵达快递加盟企业,存在未按规定执行实名收寄制度、未按规定备案协议客户、违规收寄禁寄物品等违法行为,分别被邮政管理部门依法实施行政罚款或者停业整顿处罚。

上海韵达货运有限公司在其安全保障制度执行管理方面存在漏洞,存在管理措施不到位、不严格的问题,对相关58家加盟企业发生的寄递安全违法行为,负有安全保障统一管理责任。

最终上海韵达公司被处以罚款4万元,责令其改正违法行为。

韵达快递被罚:未按规定履行安全保障统一管理责任

【本文结束】如需转载请务必注明出处:安然网

责任编辑:振亭

文章内容举报

– THE END –

0
分享海报

评论0

请先
欢迎您光临安然网,如有侵权,请提供相关版权证明发给本站,审核属实后将会立即删除。MAIL:zgs5516@163.com
显示验证码
没有账号?注册  忘记密码?

社交账号快速登录

'); })();