腾讯发布并开源混元-A13B模型:极端条件仅1张中低端GPU卡即可部署

安然网6月27日消息,腾讯今天正式发布并开源了混元-A13B模型,这是一款基于专家混合(MoE)架构的大模型,总参数800亿、激活参数130亿。

在效果比肩顶尖开源模型的同时,大幅降低推理延迟与计算开销,甚至极端条件下仅需1张中低端GPU卡即可部署。

用户可以在Github、HuggingFace等技术社区下载使用,模型API已在腾讯云官网上线。

腾讯发布并开源混元-A13B模型:极端条件仅1张中低端GPU卡即可部署

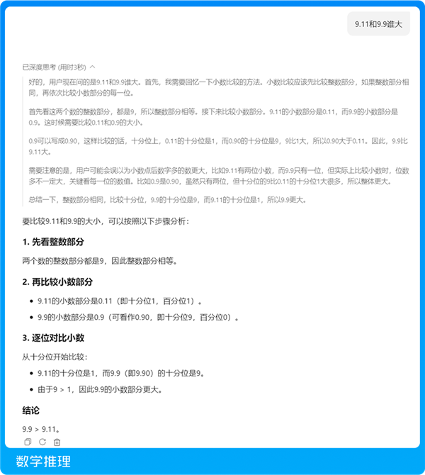
在数学推理方面,“9.11和9.9谁大”的死亡问题能准确完成小数比较,并展现分步解析能力。

对于时下热门的智能体(Agent)应用,模型可调用工具,高效生成出行攻略、数据文件分析等复杂指令响应。

腾讯发布并开源混元-A13B模型:极端条件仅1张中低端GPU卡即可部署

在多个公开数据测试集上,混元-A13B在数学、科学和逻辑推理任务上表现出领先效果。

混元-A13B模型通过MoE架构,为每个输入选择性地激活相关模型组件,不仅与同等规模的密集模型相比又快又省,而且为个人开发者和中小企业提供了一个可扩展且高效的替代方案。

腾讯发布并开源混元-A13B模型:极端条件仅1张中低端GPU卡即可部署

预训练中,模型用了20万亿高质量网络词元语料库,提升了模型推理能力的上限;完善了MoE架构的Scaling Law(即规模定律)理论体系,为MoE架构设计提供了可量化的工程化指导,提升了模型预训练效果。

优化了计算资源分配,兼顾效率和准确性,用户可以按需选择思考模式,快思考模式提供简洁、高效的输出,适合追求速度和最小计算开销的简单任务;慢思考模式涉及更深、更全面的推理步骤。

【本文结束】如需转载请务必注明出处:安然网

责任编辑:建嘉

文章内容举报

– THE END –

0
分享海报

评论0

请先
欢迎您光临安然网,如有侵权,请提供相关版权证明发给本站,审核属实后将会立即删除。MAIL:zgs5516@163.com
显示验证码
没有账号?注册  忘记密码?

社交账号快速登录

'); })();