价值超11亿!复旦大学获赠宁德时代近1‰股票 手续已办完

安然网7月10日消息,宁德时代发布公告称,公司股东及副董事长李平及其配偶拟向上海复旦大学教育发展基金会捐赠其持有的公司405万股股票,上述股票均为无限售流通股。

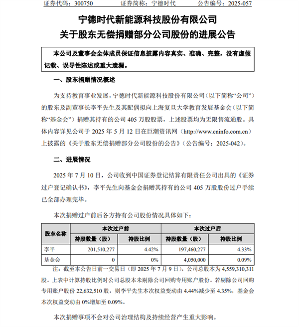
2025年7月10日,捐赠过户手续已全部办理完毕。捐赠后,李平持股比例由4.42%降至4.33%,基金会持股比例由0%增至0.09%。

官方强调,此次捐赠不会对公司治理结构及持续经营产生重大影响。

据了解,今年5月12日,宁德时代发布公告称,接到股东及副董事长李平无偿捐赠股票的通知。

为支持教育事业发展,李平及其配偶与上海复旦大学教育发展基金会签订了《复旦大学学敏自然科学研究基金捐赠协议书》,李平及其配偶拟向基金会无偿捐赠405万股宁德时代无限售流通股股票。捐赠股份将用于设立“复旦大学学敏自然科学研究基金”。

宁德时代总股本为44.03亿股,此次405万股占总股本的将近1‰。按宁德时代7月10日收盘价272元计算,这笔捐赠估值超过11亿元。

价值超11亿!复旦大学获赠宁德时代近1‰股票 手续已办完

【本文结束】如需转载请务必注明出处:安然网

责任编辑:随心

文章内容举报

– THE END –

0
分享海报

评论0

请先
欢迎您光临安然网,如有侵权,请提供相关版权证明发给本站,审核属实后将会立即删除。MAIL:zgs5516@163.com
显示验证码
没有账号?注册  忘记密码?

社交账号快速登录

'); })();