美国6岁男童误吞中国出口遥控器电池获赔1.4亿:专家释疑中美法律体系的根本不同

安然网7月13日消息,近日,一条“美国6岁男童误吞中国出口遥控器电池获赔1.4亿”消息被冲上了热搜,不少网友看完直呼这也太不可思议。

面对如此索赔,国内不少网友表示,“这就是敲诈,孩子都是6岁了还自己吞电池,为什么还敢去索赔呢?”

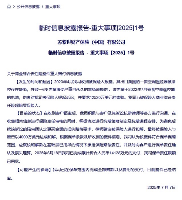
先来看官方公告,苏黎世财产保险(中国)有限公司发布消息显示:美国一名6岁男童误吞中国出口空调遥控器电池导致永久性肠损伤,最终以4000万美元达成和解,而作为超赔层保险人的苏黎世财险(中国)承担了其中近半数赔款,高达14128万元人民币。

根据保单条款及所收到的案件信息,苏黎世财险(中国)认为该案件符合保单保障范围,应就该和解款在基础层已用尽的情况下承担保险赔偿责任,并及时向客户进行保单责任确认及损失理算。2025年6月18日,苏黎世财险(中国)已完成累计折合人民币14128万元的支付,保单责任限额已用尽。

上述赔案中,苏黎世财险(中国)为被保险人商业综合责任险超赔层保险人。那么,什么是商业综合责任险?

公开资料显示,商业综合责任险指的是第三人遭受到体伤或财损,而被保险人依法应负损害赔偿责任时,保险公司依约负赔偿之责。保险公司有权利及义务就该请求损害赔偿金之诉讼进行抗辩。

但是,保险公司对于未在本保险单承保范围内之‘身体伤害’或‘财物损失’所提出的损害赔偿请求,并无抗辩之义务。保险公司若径依判决或和解而为之给付,已达保单之理赔金额上限时,保险公司抗辩之权利及义务即告终了。

该险种的保障范围主要包含第三方人身伤害,包括客户、访客或任何因企业业务活动而受伤的第三方人员;财产损失,即由被保险人的业务活动导致的第三方财产损失;以及个人及广告伤害,包括侵犯版权、商标或名誉等个人和广告相关的伤害等。

此外,相关律师专家也从根本上解释了这个问题,美国司法强调“主动安全义务”,企业需为潜在风险买单;而国内更侧重“监护责任”,企业赔偿通常有限,如果不是有商业综合责任险做支撑,这个企业最终可能面临破产。

此外,对于这些出海的企业,通过“商业综合责任险”分层设计,基础层赔付用尽后,超赔层保险启动,再保险机制进一步分散风险。

“这起案件背后,是全球化供应链风险加剧的现实。中国企业出海时,需面对更严苛的安全标准和诉讼文化。电池仓需增加童锁、警告标识,或使用需工具拆卸的结构,出口欧美更需符合ASTM F963玩具安全标准。同时,投保高额产品责任险,并利用再保险分摊风险,已成为必修课。”专家表示。

美国6岁男童误吞中国出口遥控器电池获赔1.4亿:专家释疑中美法律体系的根本不同

【本文结束】如需转载请务必注明出处:安然网

责任编辑:雪花

文章内容举报

– THE END –

0
分享海报

评论0

请先
欢迎您光临安然网,如有侵权,请提供相关版权证明发给本站,审核属实后将会立即删除。MAIL:zgs5516@163.com
显示验证码
没有账号?注册  忘记密码?

社交账号快速登录

'); })();