一个月狂涨13倍!上纬新材刷新A股纪录 官方发布提醒

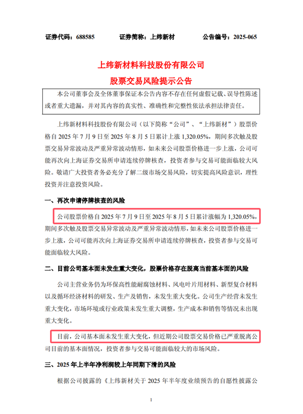
安然网8月5日消息,近期,上纬新材在A股市场上演了一场惊人的股价飙升行情,短短一个月内涨幅高达13倍,不仅刷新了A股涨幅纪录,也引发了市场各方的高度关注。

从交易数据来看,该股在此期间多次登上交易龙虎榜,成交额持续放大,换手率居高不下,显示出市场资金对其的追捧热度。

一个月狂涨13倍!上纬新材刷新A股纪录 官方发布提醒

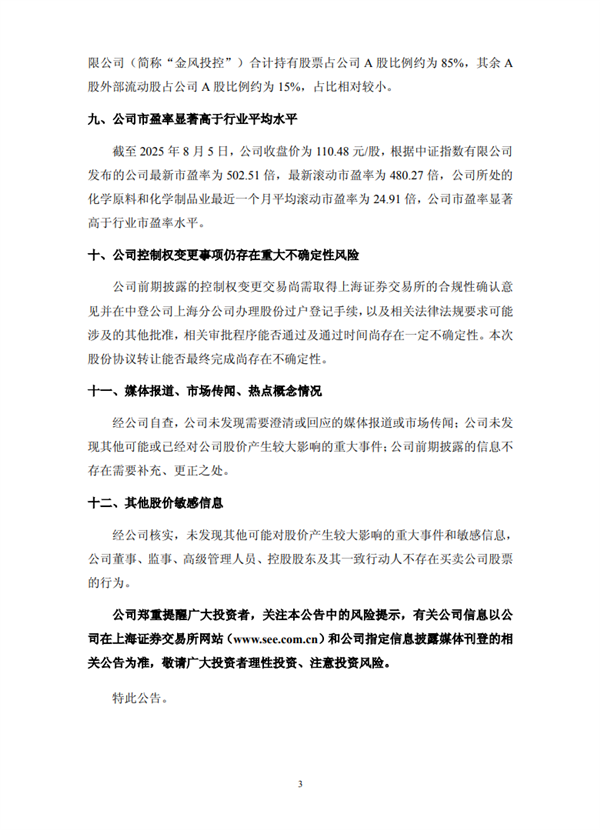
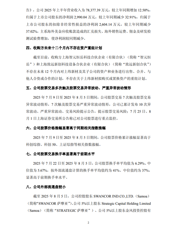
然而,如此迅猛的股价上涨与公司基本面之间的偏离也逐渐显现。公开信息显示,上纬新材主营业务聚焦于复合材料等领域,近期并未发布重大利好消息,业绩预告也未出现超预期增长,股价的异动背后缺乏明确的基本面支撑。

针对这一异常波动,上交所于2025年8月6日发布相关公告,对投资者发出风险提示。公告中明确指出,公司股价近期涨幅与基本面严重背离,存在非理性炒作风险,提醒投资者充分了解市场规律,审慎决策,切勿盲目跟风追涨,防范投资风险。

市场分析人士认为,此类短期大幅上涨的个股往往伴随较高的波动风险,一旦市场情绪转向,股价可能出现快速回调。对于普通投资者而言,需警惕脱离公司实际价值的投机行为,避免因短期市场炒作而遭受损失。

一个月狂涨13倍!上纬新材刷新A股纪录 官方发布提醒

一个月狂涨13倍!上纬新材刷新A股纪录 官方发布提醒

一个月狂涨13倍!上纬新材刷新A股纪录 官方发布提醒

【本文结束】如需转载请务必注明出处:安然网

责任编辑:随心

文章内容举报

– THE END –

0
分享海报

评论0

请先
欢迎您光临安然网,如有侵权,请提供相关版权证明发给本站,审核属实后将会立即删除。MAIL:zgs5516@163.com
显示验证码
没有账号?注册  忘记密码?

社交账号快速登录

'); })();