史上最狠!网友重金购买RTX 5090到货后崩溃:GPU、内存芯片全被拆了 只剩PCB

安然网8月10日消息,RTX 5090造假事件我们已经报道过多次,但遇到这么狠的掉包,还是第一次。

史上最狠!网友重金购买RTX 5090到货后崩溃:GPU、内存芯片全被拆了 只剩PCB

史上最狠!网友重金购买RTX 5090到货后崩溃:GPU、内存芯片全被拆了 只剩PCB

史上最狠!网友重金购买RTX 5090到货后崩溃:GPU、内存芯片全被拆了 只剩PCB

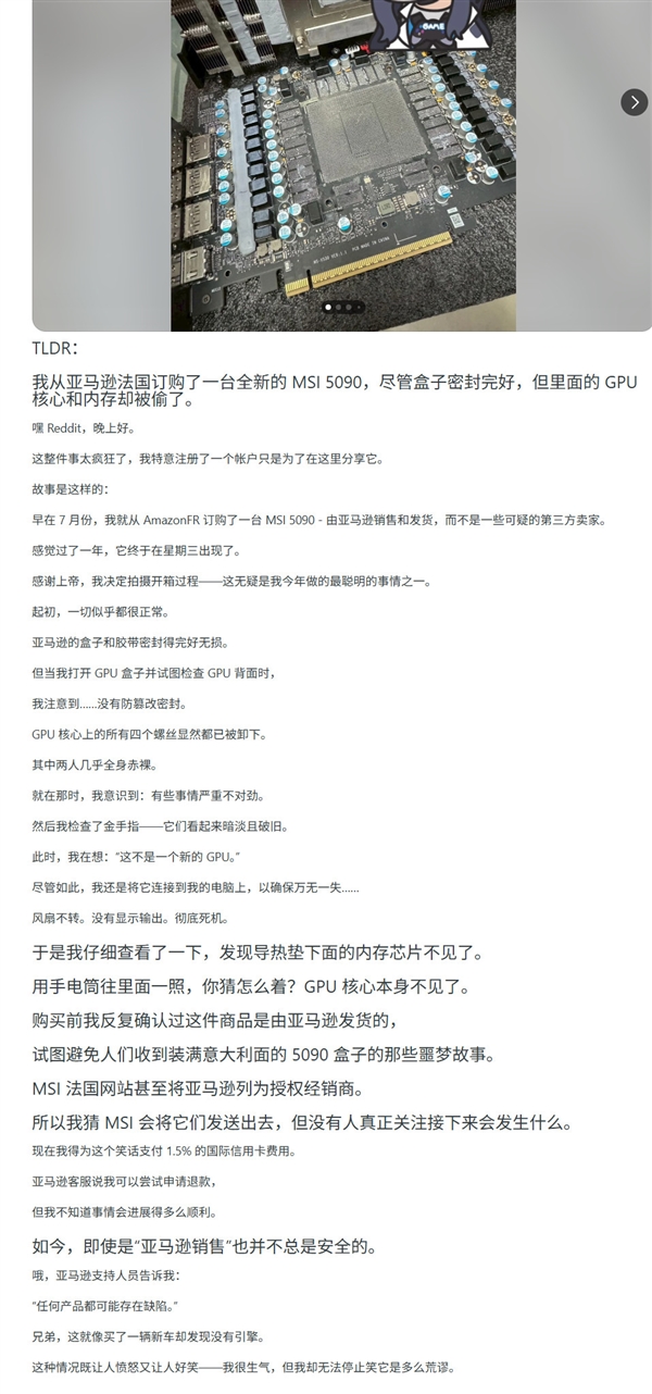
近日, Reddit网友pcmasterrace发帖称,他从亚马逊法国重金购买了一款全新的微星RTX 5090,由亚马逊销售和发货(非任何第三方卖家)。

史上最狠!网友重金购买RTX 5090到货后崩溃:GPU、内存芯片全被拆了 只剩PCB

然而,当他收到货后,看到显卡背面的一个螺丝上没有防篡改密封条时,顿时起了疑心。这意味着,显卡之前被拆过。

果然,显卡插上风扇不转,无法正常运行,PCIe金手指也有明显的使用痕迹。当他用手电筒对着散热器缝隙一看,当场傻眼了——显存芯片竟然不见了。随后,他把散热器拆掉后惊讶地发现,不仅显存芯片不见了,就连GPU芯片都被拆掉了,只剩下了一张空PCB。

史上最狠!网友重金购买RTX 5090到货后崩溃:GPU、内存芯片全被拆了 只剩PCB

Wccftech猜测,对方是拆下了GPU芯片和显存,然后焊接到另一块定制的PCB上,用于AI训练。但这块废卡不知道通过何种渠道流到了用户手中,很可能是被掉包了。

显然,即使是亚马逊销售和配送的显卡也无法幸免于难。

史上最狠!网友重金购买RTX 5090到货后崩溃:GPU、内存芯片全被拆了 只剩PCB

【本文结束】如需转载请务必注明出处:安然网

责任编辑:朝晖

文章内容举报

– THE END –

0
分享海报

评论0

请先
欢迎您光临安然网,如有侵权,请提供相关版权证明发给本站,审核属实后将会立即删除。MAIL:zgs5516@163.com
显示验证码
没有账号?注册  忘记密码?

社交账号快速登录

'); })();