夸克回应“教育计划”留学生权益:通过认证后可享受国内学生同样待遇

安然网9月11日消息,近期夸克推出了针对学生群体的福利活动,中国大陆学生通过学信网认证可免费领取3个月会员。

但部分留学生因为一些原因无法领取,导致这部分用户在社交平台发帖喊话,同时还在应用商店打低分。

今日,夸克对此事正式做出回应:已关注到相关问题,并第一时间开展流程排查和用户调研。

夸克回应“教育计划”留学生权益:通过认证后可享受国内学生同样待遇

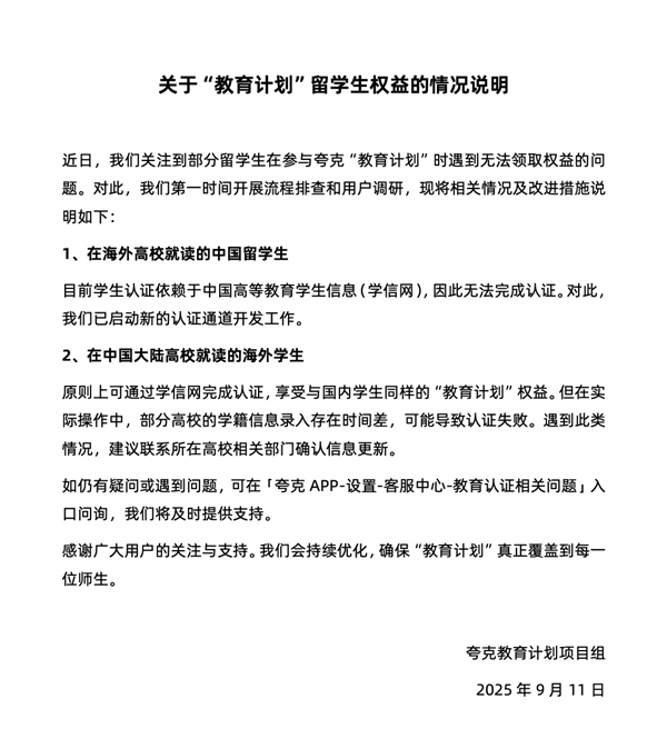
相关情况和改进措施说明如下:

1、在海外高校就读的中国留学生

目前学生认证依赖于中国高等教育学生信息(学信网)因此无法完成认证,已对此启动新的认证通道开发工作。

2、在中国大陆高校就读的海外学生

原则上可通过学信网完成认证,享受与国内学生同样的“教育计划”权益。

但在实际操作中,部分高校的学籍信息录入存在时间差,可能导致认证失败。遇到此类情况,建议联系所在高校相关部门确认信息更新。

如仍有疑问或遇到问题,可在「夸克APP-设置-客服中心-教育认证相关问题」入口问询,夸克将及时提供支持。

夸克还表示会持续优化,确保“教育计划”真正覆盖到每一位师生。

夸克回应“教育计划”留学生权益:通过认证后可享受国内学生同样待遇

夸克回应“教育计划”留学生权益:通过认证后可享受国内学生同样待遇

【本文结束】如需转载请务必注明出处:安然网

责任编辑:建嘉

文章内容举报

– THE END –

0
分享海报

评论0

请先
欢迎您光临安然网,如有侵权,请提供相关版权证明发给本站,审核属实后将会立即删除。MAIL:zgs5516@163.com
显示验证码
没有账号?注册  忘记密码?

社交账号快速登录

'); })();