罗永浩名下锤子科技成老赖:与紫辉创投借款合同纠纷

安然网9月18日消息,近日锤子科技(成都)股份有限公司新增2条失信被执行人信息(老赖),均涉及与苏州紫辉盛网创业投资企业相关借款合同纠纷案件,履行情况为全部未履行,执行法院为北京市海淀区人民法院。

此前,该公司已因上述案件被执行2142万余元,并被限制高消费。

锤子科技(成都)股份有限公司成立于2012年5月,法定代表人为管志良,注册资本约3149.8万人民币,罗永浩在该公司担任董事长并持股约23%。

罗永浩名下锤子科技成老赖:与紫辉创投借款合同纠纷

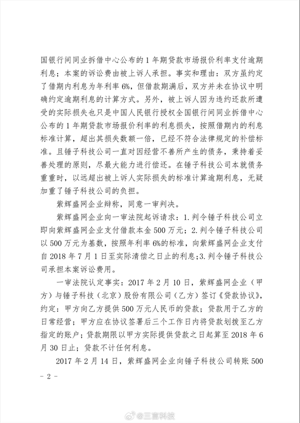
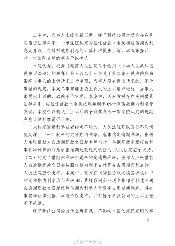
据悉,紫辉创投CEO郑刚在今年6月就已经公开了该案件的二审判决书,郑刚主张锤子科技自逾期还款之日起按照借期内利率6%支付资金占用期间利息,被法院支持。

而锤子科技公司主张借款期内的利率按照约定的6%,超过借款期按市场贷款利息率支付利息,法院不予采纳。

罗永浩名下锤子科技成老赖:与紫辉创投借款合同纠纷

据悉,郑刚与罗永浩的公开矛盾始于2023年1月,他发文炮轰罗永浩拖死锤子、不懂感恩,之后又多次公开指责。

2024年8月,罗永浩称将起诉郑刚,公司已完成相关证据和材料的取证。

随后罗永浩还发布了万字长文,详细表明了事件始末。

罗永浩名下锤子科技成老赖:与紫辉创投借款合同纠纷

罗永浩文中介绍,锤子科技和郑刚确实有1500万元借款,并且到期未还,主要理由是作为锤子科技投资人的郑刚发起了无赖诉讼回购,并且在网络上“造谣诽谤”。

他称郑刚混淆事实,将紫辉借给锤子的1500万说成是用房子抵押借的钱,致使公众认为罗永浩个人对其赖账,他还强调这笔钱原来还是双方协商同意要做债转股的钱。

罗永浩当时表示:“这笔钱如果我个人替锤子科技还给他的公司,也一定是‘真还传’大结局前,最后最后最最后的一笔,并且给他的前提条件是要他拍摄一段网络视频,表情极度诚恳地认错道歉。”

罗永浩名下锤子科技成老赖:与紫辉创投借款合同纠纷

罗永浩名下锤子科技成老赖:与紫辉创投借款合同纠纷

罗永浩名下锤子科技成老赖:与紫辉创投借款合同纠纷

罗永浩名下锤子科技成老赖:与紫辉创投借款合同纠纷

罗永浩名下锤子科技成老赖:与紫辉创投借款合同纠纷

罗永浩名下锤子科技成老赖:与紫辉创投借款合同纠纷

罗永浩名下锤子科技成老赖:与紫辉创投借款合同纠纷

【本文结束】如需转载请务必注明出处:安然网

责任编辑:建嘉

文章内容举报

– THE END –

0
分享海报

评论0

请先
欢迎您光临安然网,如有侵权,请提供相关版权证明发给本站,审核属实后将会立即删除。MAIL:zgs5516@163.com
显示验证码
没有账号?注册  忘记密码?

社交账号快速登录

'); })();