理想法务部:抹黑理想MEGA的人被告 判赔12万并道歉

安然网9月22日消息,理想汽车法务部今日发文称,近日,我司收到法院终审判决。

理想法务部:抹黑理想MEGA的人被告 判赔12万并道歉

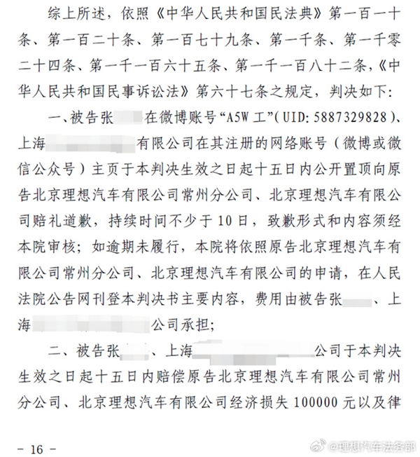
判决认定微博账号“A5W工”持有人张某某在理想MEGA车型发布的前一天,恶意发布歪曲事实、刻意丑化理想MEGA车型的博文和视频,谋取不正当网络流量。张某某与所属MCN机构上海某品牌管理公司构成共同侵权,应当依法承担侵权责任。

理想法务部:抹黑理想MEGA的人被告 判赔12万并道歉

经法院查明,2024年2月29日22:02,被告张某某发布的微博中,将理想MEGA宣传视频色调暗、变更原视频配乐,微博文字包含有大量侮辱性内容,恶意丑化理想MEGA车型。

被告上海某品牌管理公司作为MCN机构放任侵权影响扩大,与张某某承担共同侵权责任。

法院最终判决:张某某及其签约MCN机构在其网络账号置顶公开赔礼道歉,并赔偿理想汽车相应经济损失及维权合理支出。

判决书显示,被告需赔偿理想汽车方10万元经济损失,以及2万元律师费用。同时,需要在涉事账号公开置顶向理想汽车方道歉内容,持续时间不少于10日。

理想法务部:抹黑理想MEGA的人被告 判赔12万并道歉

理想法务部:抹黑理想MEGA的人被告 判赔12万并道歉

理想法务部:抹黑理想MEGA的人被告 判赔12万并道歉

理想法务部:抹黑理想MEGA的人被告 判赔12万并道歉

【本文结束】如需转载请务必注明出处:安然网

责任编辑:若风

文章内容举报

– THE END –

0
分享海报

评论0

请先
欢迎您光临安然网,如有侵权,请提供相关版权证明发给本站,审核属实后将会立即删除。MAIL:zgs5516@163.com
显示验证码
没有账号?注册  忘记密码?

社交账号快速登录

'); })();