哈弗猛龙后备箱地板积水 长城发声明:开展专项检查和维修

安然网10月14日消息,哈弗SUV今晚发布了《关于哈弗猛龙PHEV车型后备箱地板积水问题的声明》。

哈弗猛龙后备箱地板积水 长城发声明:开展专项检查和维修

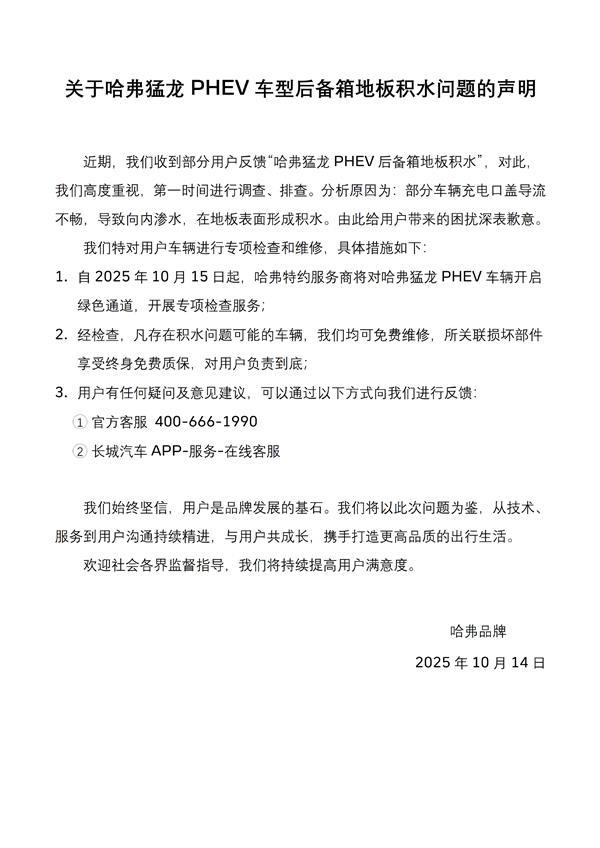
近期,我们收到部分用户反馈“哈弗猛龙PHEV后备箱地板积水”,对此,我们高度重视,第一时间进行调查、排查。

分析原因为:部分车辆充电口盖导流不畅,导致向内渗水,在地板表面形成积水。由此给用户带来的困扰深表歉意。

我们特对用户车辆进行专项检查和维修,具体措施如下:

1.自2025年10月15日起,哈弗特约服务商将对哈弗猛龙PHEV车辆开启绿色通道,开展专项检查服务;

2.经检查,凡存在积水问题可能的车辆,我们均可免费维修,所关联损坏部件享受终身免费质保,对用户负责到底

3.用户有任何疑问及意见建议,可以通过以下方式向我们进行反馈:

①官方客服400-666-1990。

②长城汽车APP-服务-在线客服。

哈弗猛龙后备箱地板积水 长城发声明:开展专项检查和维修

【本文结束】如需转载请务必注明出处:安然网

责任编辑:落木

文章内容举报

– THE END –

0
分享海报

评论0

请先
欢迎您光临安然网,如有侵权,请提供相关版权证明发给本站,审核属实后将会立即删除。MAIL:zgs5516@163.com
显示验证码
没有账号?注册  忘记密码?

社交账号快速登录

'); })();