中专数学天才拿下全球12名的题目有多难:看你能做出几道

安然网6月14日消息,近日,一位来自江苏省涟水中等专业学校的17岁女生姜萍,以全球排名第12的佳绩入围2024阿里巴巴全球数学竞赛决赛,成为该赛事历史上首位进入决赛的中专生。

她的成功不仅赢得了同济大学和江苏大学的祝福和邀请,也引发了公众对于竞赛题目难度的好奇。

中专数学天才拿下全球12名的题目有多难:看你能做出几道

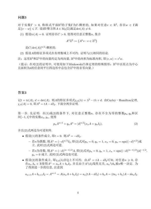
现在,随着竞赛题目和答案的公布,任何人都可以挑战这些难题,测试自己的数学能力,来看看你能答出来几道。

其实姜萍的数学之旅并非一帆风顺,她原本有意读高中,但因部分科目成绩不佳而转至中专学习服装设计。

然而,凭借对数学的热爱和勤奋自学,她用两年时间攻克了偏微分方程等高等数学难题,她的老师王闰秋表示,姜萍的成功更多源于勤奋而非天赋。

“每一份努力都会有回报!”同济大学在微博上祝贺姜萍,并邀请广大考生报考,一起探索数学的奥秘,同时,江苏大学也对姜萍表示欢迎,并宣传了其数学科学学院的专业优势。

中专数学天才拿下全球12名的题目有多难:看你能做出几道

中专数学天才拿下全球12名的题目有多难:看你能做出几道

中专数学天才拿下全球12名的题目有多难:看你能做出几道

中专数学天才拿下全球12名的题目有多难:看你能做出几道

中专数学天才拿下全球12名的题目有多难:看你能做出几道

中专数学天才拿下全球12名的题目有多难:看你能做出几道

中专数学天才拿下全球12名的题目有多难:看你能做出几道

【本文结束】如需转载请务必注明出处:安然网

文章内容举报

– THE END –

0
分享海报

评论0

请先
欢迎您光临安然网,如有侵权,请提供相关版权证明发给本站,审核属实后将会立即删除。MAIL:zgs5516@163.com
显示验证码
没有账号?注册  忘记密码?

社交账号快速登录

'); })();