华为李小龙谈享界S9飞坡事件:司机这么用力扭方向盘没感觉吗

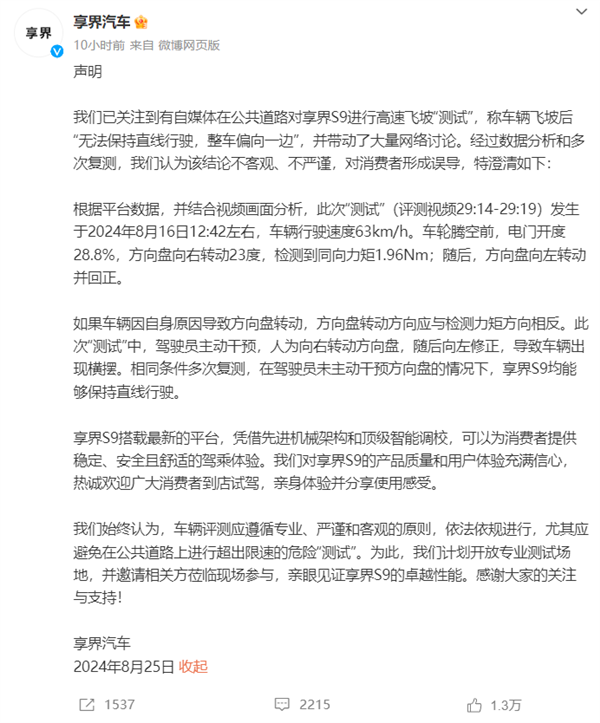
安然网8月26日消息,日前,自媒体人袁启聪在公共道路对享界S9进行高速飞坡“测试”,称车辆飞坡后“无法保持直线行驶,整车偏向一边”,该话题带动了大量网络讨论。

对此,享界汽车发布声明回应称,“我们认为该结论不客观、不严谨,对消费者形成误导”。

华为李小龙谈享界S9飞坡事件:司机这么用力扭方向盘没感觉吗

华为终端BG CTO李小龙也在微博上谈到了享界S9飞坡事件,他表示,1.96Nm的扭矩是多大可能很多人没有直观概念。

李小龙举例说:“假如手握方向盘处的半径是0.2米,1.96Nm就相当于双手总共施加了1公斤的力来扭动方向盘,这么用力拧方向盘司机不可能当时没感觉吧。”

华为李小龙谈享界S9飞坡事件:司机这么用力扭方向盘没感觉吗

根据享界汽车声明,此次“测试”发生于2024年8月16日12:42左右,车辆行驶速度63km/h。

车轮腾空前,电门开度28.8%,方向盘向右转动23度,检测到同向力矩1.96Nm。随后,方向盘向左转动并回正。

如果车辆因自身原因导致方向盘转动,方向盘转动方向应与检测力矩方向相反。

华为李小龙谈享界S9飞坡事件:司机这么用力扭方向盘没感觉吗

官方表示,此次“测试”中,驾驶员主动干预,人为向右转动方向盘,随后向左修正,导致车辆出现横摆。

相同条件多次复测,在驾驶员未主动干预方向盘的情况下,享界S9均能够保持直线行驶。

据了解,享界S9是华为与北汽蓝谷合作打造的享界新能源汽车品牌旗下首款车型,定位于大型纯电行政轿车。

华为终端BG董事长、智能汽车解决方案BU董事长余承东表示,“享界S9对标宝马7、奥迪A8和奔驰S,将会重塑行政级豪华轿车市场”。

华为李小龙谈享界S9飞坡事件:司机这么用力扭方向盘没感觉吗

【本文结束】如需转载请务必注明出处:安然网

责任编辑:拾柒

文章内容举报

– THE END –

0
分享海报

评论0

请先
欢迎您光临安然网,如有侵权,请提供相关版权证明发给本站,审核属实后将会立即删除。MAIL:zgs5516@163.com
显示验证码
没有账号?注册  忘记密码?

社交账号快速登录

'); })();