小米SU7 Ultra全国首撞 官方:C照满2年才能试驾

安然网3月6日消息,有车主还没提车,有车主刚提上车就被撞了,这位被撞的车主真是心急吃不了热豆腐啊!

昨日下午,一组小米SU7 Ultra被撞的事故在社交平台引起了热议。

据这位SU7 Ultra车主反馈,一辆闪电黄配色的小米SU7 Ultra,在地下车库遭遇了剐蹭,致使左前翼子板开裂,并使大灯灯罩也出现了裂痕。截至发稿前,事故原因暂未知。

小米SU7 Ultra全国首撞  官方:C照满2年才能试驾

据了解,这也是自3月2日首批交付新车以来,目前已知的全国首例小米SU7 Ultra事故

对此,很多网友也表示,才提车就被撞,的确太不小心了。

小米SU7 Ultra全国首撞  官方:C照满2年才能试驾

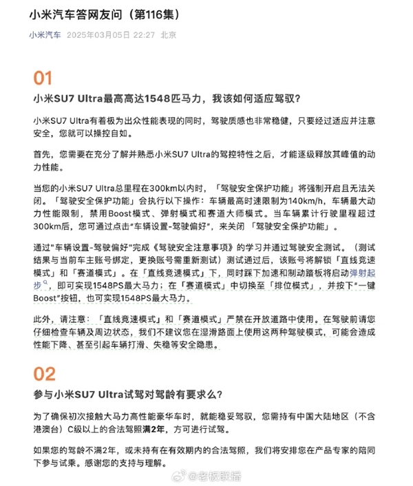
值得关注的是,恰好同日晚间,小米汽车官方在最新一期的答网友问中,针对如何试驾等问题进行了解答。

小米汽车表示,如果您的驾龄不满2年,或未持有在有效期内的合法驾照,我们将安排您在产品专家的陪同下参与试乘。

另外,小米汽车还提醒道,当您的小米SU7 Ultra总里程在 300km 以内时,驾驶安全保护功能将强制开启且无法关闭。

另据此前小米汽车官方公布的消息,小米SU7 Ultra车主专享八项用车权益,包括:

尊享维保服务、免费5年车辆基础保养、免费提供维修代步用车、终身免费上门补胎、免费事故道路救援、3年免费车载网络、整车质保/关键零部件质保、2V1专属管家服务。

小米SU7 Ultra全国首撞  官方:C照满2年才能试驾

小米SU7 Ultra全国首撞  官方:C照满2年才能试驾

【本文结束】如需转载请务必注明出处:安然网

责任编辑:秋白

文章内容举报

– THE END –

0
分享海报

评论0

请先
欢迎您光临安然网,如有侵权,请提供相关版权证明发给本站,审核属实后将会立即删除。MAIL:zgs5516@163.com
显示验证码
没有账号?注册  忘记密码?

社交账号快速登录

'); })();