中国人自己的空军大片 电影《长空之王》今日重映 揭秘最新型战机诞生幕后

安然网9月3日消息,“中国人自己的空军大片”——电影《长空之王》今日重映,影片首次聚焦新时代空军试飞员,揭秘最新型战机的诞生幕后。

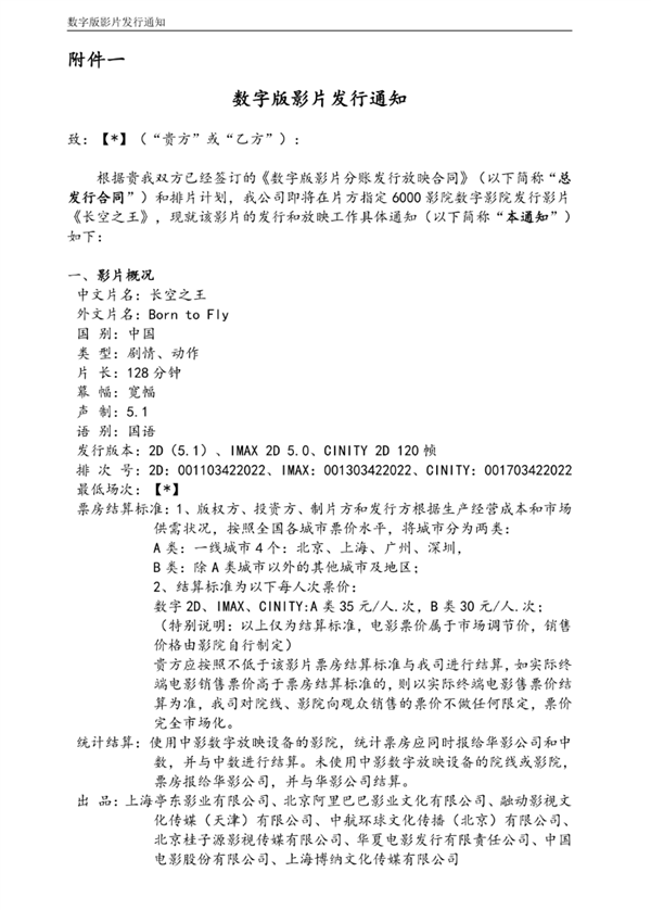
据了解,本次复映除2D版本外,还有IMAX、CINITY两大高规格版本。

《长空之王》曾于2023年4月28日上映,累计票房8.5亿,曾获10项奖项及提名,其中在第36届中国电影金鸡奖上,一举摘得4项提名。

该片由刘晓世导演,桂冠、刘晓世编剧,王一博、胡军、于适领衔主演,周冬雨特别主演,卜钰、翟宇佳、王子宸、芦鑫主演。

据媒体报道,歼-20、歼-16、歼-10C等多款中国尖端机型真机“参演”了《长空之王》。

中国人自己的空军大片 电影《长空之王》今日重映 揭秘最新型战机诞生幕后

影片讲述了雷宇等优秀飞行员经过严苛选拔,正式成为了我国新一代试飞员的故事。

一款战斗机的正式列装,背后不仅有无数科研人员的努力,也需要试飞员们一次次对飞机的安全边界和极限状态进行测试。

他们将在队长张挺(胡军)的带领下,参与到最新式、最尖端战斗机的试飞工作,在不断挑战战机和自我极限的过程中,一个个危机接踵而来……

中国人自己的空军大片 电影《长空之王》今日重映 揭秘最新型战机诞生幕后

【本文结束】如需转载请务必注明出处:安然网

责任编辑:拾柒

文章内容举报

– THE END –

0
分享海报

评论0

请先
欢迎您光临安然网,如有侵权,请提供相关版权证明发给本站,审核属实后将会立即删除。MAIL:zgs5516@163.com
显示验证码
没有账号?注册  忘记密码?

社交账号快速登录

'); })();